考研真题
1. 工程硕士《338生物化学》名校考研真题汇总
考研指导书
1. 朱圣庚《生物化学》(第4版)(上册)笔记和课后习题(含考研真题)
2. 朱圣庚《生物化学》(第4版)(下册)笔记和课后习题(含考研真题)
3. 朱圣庚《生物化学》(第4版)(上册)配套题库【考研真题精选+章节题库】
4. 朱圣庚《生物化学》(第4版)(下册)配套题库【考研真题精选+章节题库】

工程硕士《338生物化学》名校考研真题汇总
书籍目录
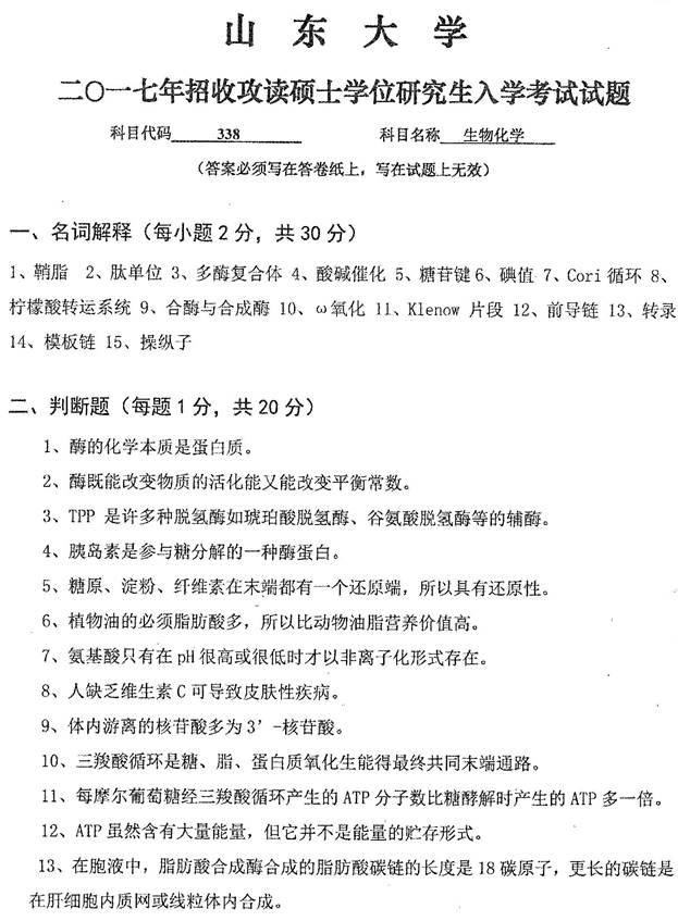
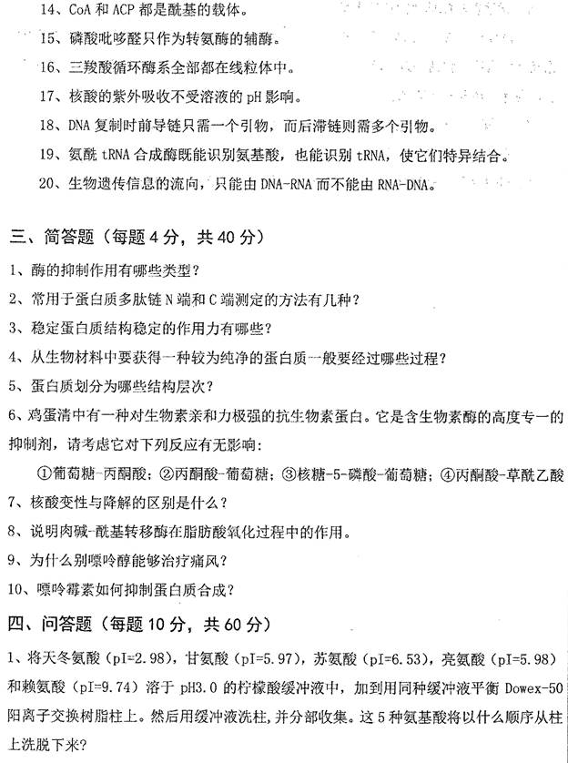
1.山东大学《338生物化学》考研真题
2.中山大学《338生物化学》考研真题
3.暨南大学《338生物化学》考研真题

部分内容
1.山东大学《338生物化学》考研真题
2017年山东大学《338生物化学》考研真题



更多内容,请点击获取:
http://shuyue.100xuexi.com/Ebook/1010025.html
声明:本站所有文章,如无特殊说明或标注,均为本站原创发布。任何个人或组织,在未征得本站同意时,禁止复制、盗用、采集、发布本站内容到任何网站、书籍等各类媒体平台。如若本站内容侵犯了原著者的合法权益,可联系我们进行处理。
