考研真题
1. 首都经济贸易大学《915工商管理综合》历年考研真题汇总
2. 全国名校管理学考研真题汇总
考研指导书
1. 罗宾斯《管理学》(第13版)笔记和课后习题(含考研真题)
2. 罗宾斯《管理学》(第13版)配套题库【考研真题精选+章节题库】
3. 2026年管理学考研真题与典型题
4. 2026年财务管理学(含公司财务)考研真题与典型题

首都经济贸易大学《915工商管理综合》历年考研真题汇总
书籍目录
2015年首都经济贸易大学915工商管理综合(含管理学、财务管理)考研真题
2014年首都经济贸易大学915工商管理综合(含管理学、财务管理)考研真题
2014年首都经济贸易大学会计学综合(复试)考研真题
2014年首都经济贸易大学企业管理综合(复试)考研真题
2013年首都经济贸易大学企业管理综合(复试)考研真题
2012年首都经济贸易大学企业管理综合(复试)考研真题
2011年首都经济贸易大学企业管理综合(复试)考研真题
2010年首都经济贸易大学企业管理综合(复试)考研真题

部分内容
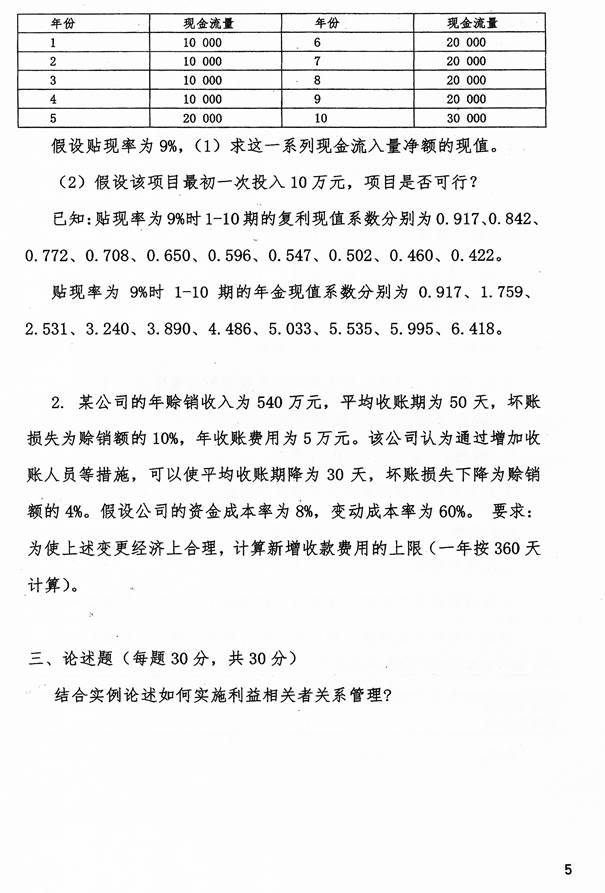
2015年首都经济贸易大学915工商管理综合(含管理学、财务管理)考研真题


更多内容,请点击获取:
http://shuyue.100xuexi.com/Ebook/968995.html
声明:本站所有文章,如无特殊说明或标注,均为本站原创发布。任何个人或组织,在未征得本站同意时,禁止复制、盗用、采集、发布本站内容到任何网站、书籍等各类媒体平台。如若本站内容侵犯了原著者的合法权益,可联系我们进行处理。
