考研真题
1. [电子书]首都师范大学美术学院《903设计概论》历年考研真题汇总
2. [电子书]全国名校设计概论考研真题汇总
考研指导书
1. [电子书]尹定邦《设计学概论》(全新版)笔记和课后习题
2. [电子书]尹定邦《设计学概论》(全新版)配套题库【考研真题精选+章节题库】

首都师范大学美术学院《903设计概论》历年考研真题汇总
书籍目录
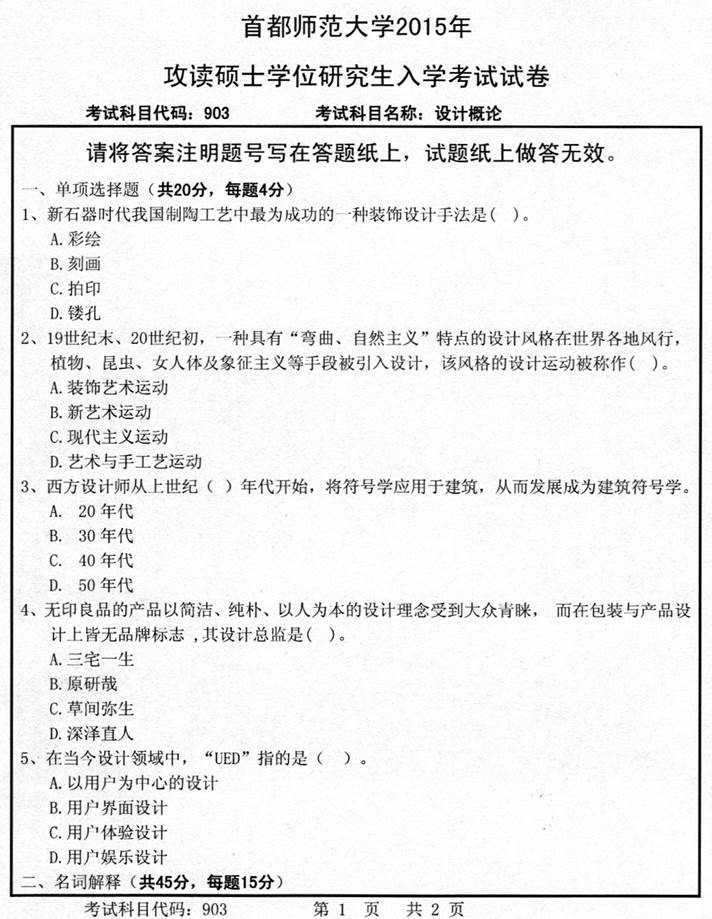
2015年首都师范大学美术学院903设计概论考研真题
2014年首都师范大学美术学院903设计概论考研真题
2013年首都师范大学美术学院903设计概论考研真题
2012年首都师范大学美术学院903设计概论考研真题

部分内容
2015年首都师范大学美术学院903设计概论考研真题


更多内容,请点击获取:
http://shuyue.100xuexi.com/Ebook/969334.html
声明:本站所有文章,如无特殊说明或标注,均为本站原创发布。任何个人或组织,在未征得本站同意时,禁止复制、盗用、采集、发布本站内容到任何网站、书籍等各类媒体平台。如若本站内容侵犯了原著者的合法权益,可联系我们进行处理。
