考研真题


1. 首都师范大学美术学院《731中外美术史》历年考研真题汇总

2. 全国名校中外美术史考研真题汇总

考研指导书


1. 中央美术学院《中国美术简史》(新修订本)配套题库【考研真题精选+章节题库】

2. 中央美术学院《外国美术简史》(彩插增订版)配套题库【考研真题精选+章节题库】

文章封面图片的替代文本

首都师范大学美术学院《731中外美术史》历年考研真题汇总

书籍目录


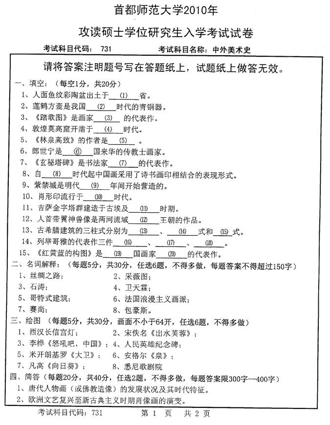
2010年首都师范大学《731中外美术史》考研真题

2011年首都师范大学《731中外美术史》考研真题

2012年首都师范大学《731中外美术史》考研真题

2013年首都师范大学《731中外美术史》考研真题

2014年首都师范大学《731中外美术史》考研真题

2015年首都师范大学《731中外美术史》考研真题

2021年首都师范大学《731中外美术史》考研真题(回忆版,不完整)

2022年首都师范大学《731中外美术史》考研真题(回忆版,不完整)

部分内容


2010年首都师范大学《731中外美术史》考研真题

更多内容,请点击获取:
http://shuyue.100xuexi.com/Ebook/969329.html

声明:本站所有文章,如无特殊说明或标注,均为本站原创发布。任何个人或组织,在未征得本站同意时,禁止复制、盗用、采集、发布本站内容到任何网站、书籍等各类媒体平台。如若本站内容侵犯了原著者的合法权益,可联系我们进行处理。