考研真题
1. 青岛理工大学信息与控制工程学院《信号与系统》历年考研真题汇总
2. 全国名校信号与系统考研真题
考研指导书
1. 郑君里《信号与系统》(第3版)笔记和课后习题(含考研真题)
2. 郑君里《信号与系统》(第3版)(上册)配套题库【考研真题精选+章节题库】
3. 郑君里《信号与系统》(第3版)(下册)配套题库【考研真题精选+章节题库】

青岛理工大学信息与控制工程学院《信号与系统》历年考研真题汇总
书籍目录
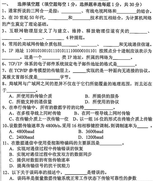
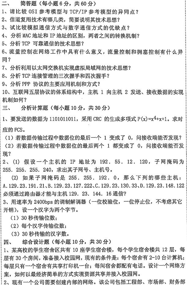
2011年青岛理工大学《819计算机通信与网络》考研真题
2012年青岛理工大学《819计算机通信与网络》考研真题
2013年青岛理工大学《821计算机通信与网络》考研真题
2014年青岛理工大学《824计算机通信与网络》考研真题
2017年青岛理工大学《824计算机通信与网络》考研真题
2018年青岛理工大学《822计算机通信与网络》考研真题
2019年青岛理工大学《811计算机通信与网络》考研真题

部分内容
2011年青岛理工大学《819计算机通信与网络》考研真题




更多内容,请点击获取:
http://shuyue.100xuexi.com/Ebook/995509.html
声明:本站所有文章,如无特殊说明或标注,均为本站原创发布。任何个人或组织,在未征得本站同意时,禁止复制、盗用、采集、发布本站内容到任何网站、书籍等各类媒体平台。如若本站内容侵犯了原著者的合法权益,可联系我们进行处理。
