考研真题
1. 青岛理工大学环境与市政工程学院《809环境微生物学》历年考研真题汇总
2. 全国名校环境微生物学考研真题汇总
考研指导书
1. 周群英《环境工程微生物学》(第4版)配套题库【考研真题精选+章节题库】

青岛理工大学环境与市政工程学院《809环境微生物学》历年考研真题汇总
书籍目录
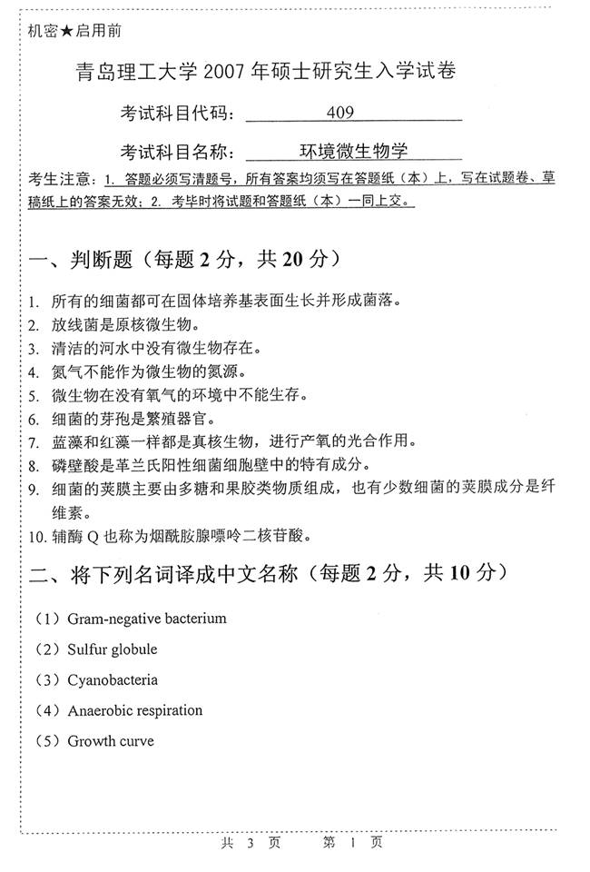
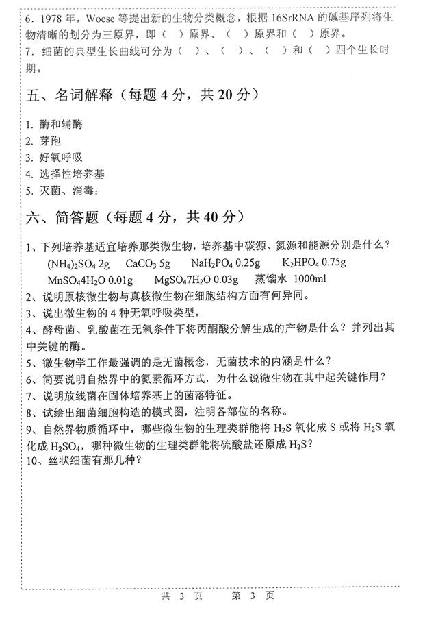
2007年青岛理工大学《409环境微生物学》考研真题
2008年青岛理工大学《809环境微生物学》考研真题
2009年青岛理工大学《809环境微生物学》考研真题
2010年青岛理工大学《808环境微生物学》考研真题
2011年青岛理工大学《808环境微生物学》考研真题
2012年青岛理工大学《807环境微生物学》考研真题
2013年青岛理工大学《808环境微生物学》考研真题
2014年青岛理工大学《807环境微生物学》考研真题
2015年青岛理工大学《807环境微生物学》考研真题
2016年青岛理工大学《806环境微生物学》考研真题
2017年青岛理工大学《806环境微生物学》考研真题
2018年青岛理工大学《806环境微生物学》考研真题
2019年青岛理工大学《809环境微生物学》考研真题
2020年青岛理工大学《809环境微生物学》考研真题

部分内容
2007年青岛理工大学《409环境微生物学》考研真题



更多内容,请点击获取:
http://shuyue.100xuexi.com/Ebook/982237.html
声明:本站所有文章,如无特殊说明或标注,均为本站原创发布。任何个人或组织,在未征得本站同意时,禁止复制、盗用、采集、发布本站内容到任何网站、书籍等各类媒体平台。如若本站内容侵犯了原著者的合法权益,可联系我们进行处理。
