考研真题
1. 青岛大学国际教育学院《445汉语国际教育基础》历年考研真题汇总
2. 全国名校汉语国际教育硕士《445汉语国际教育基础》考研真题精选
3. 汉语国际教育硕士《445汉语国际教育基础》名校考研真题
考研指导书
1. 刘珣《对外汉语教育学引论》笔记和典型题(含考研真题)
2. 刘珣《对外汉语教育学引论》配套题库【考研真题精选+章节题库】
3. 程裕祯《中国文化要略》(第4版)笔记和典型题(含考研真题)
4. 程裕祯《中国文化要略》(第4版)配套题库【考研真题精选+章节题库】

青岛大学国际教育学院《445汉语国际教育基础》历年考研真题汇总
书籍目录
2014年青岛大学国际教育学院《445汉语国际教育基础》考研真题
2015年青岛大学国际教育学院《445汉语国际教育基础》考研真题
2016年青岛大学国际教育学院《445汉语国际教育基础》考研真题
2017年青岛大学国际教育学院《445汉语国际教育基础》考研真题

部分内容
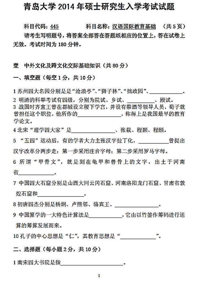
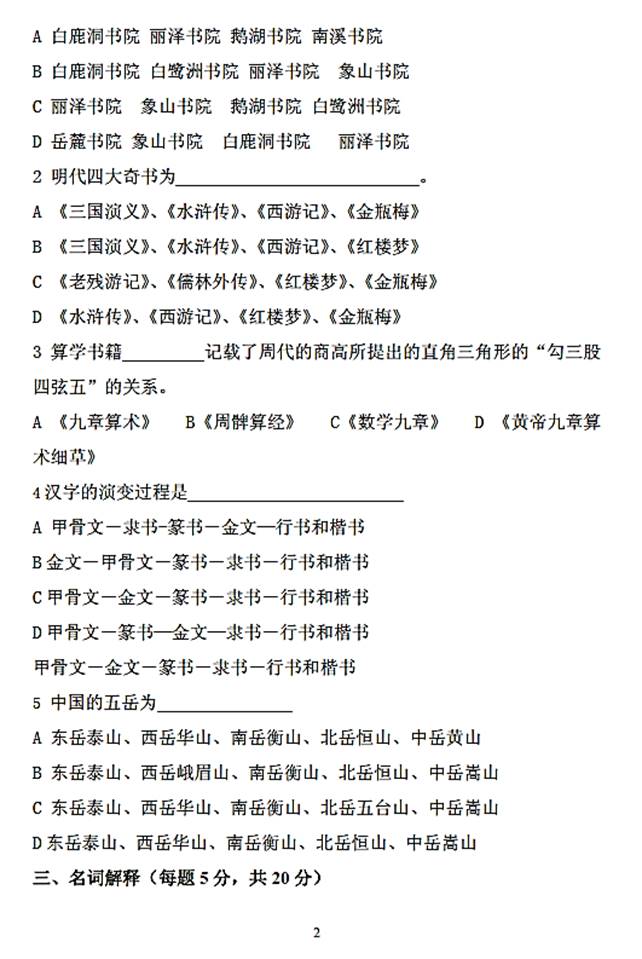
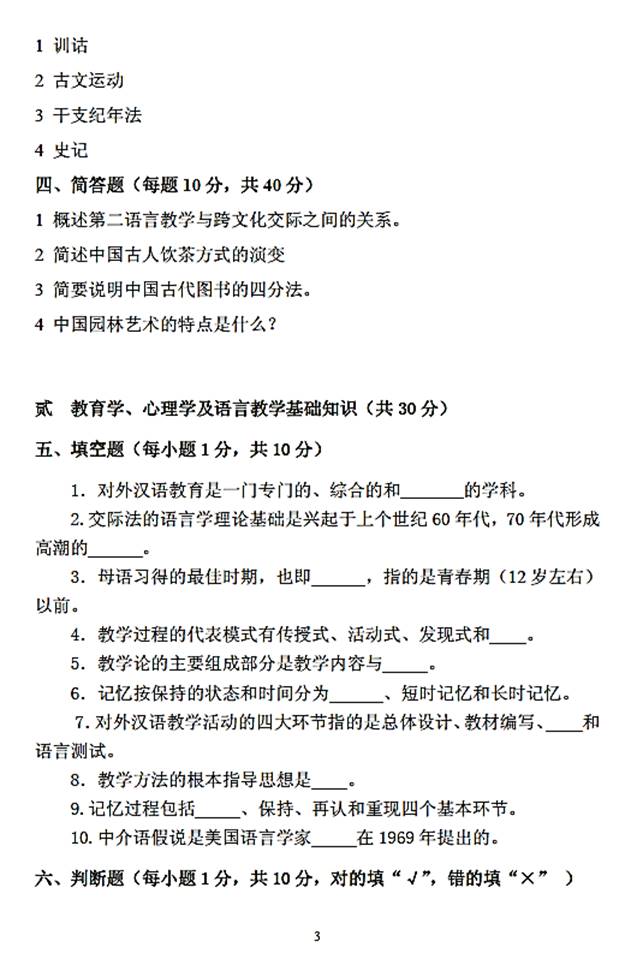
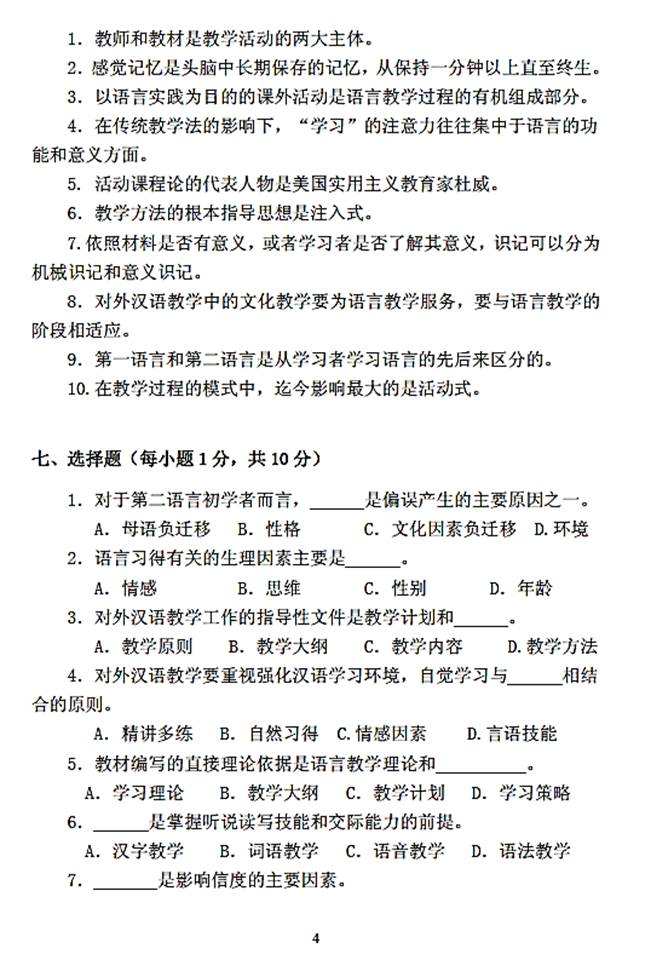
2014年青岛大学国际教育学院《445汉语国际教育基础》考研真题





更多内容,请点击获取:
http://shuyue.100xuexi.com/Ebook/978409.html
声明:本站所有文章,如无特殊说明或标注,均为本站原创发布。任何个人或组织,在未征得本站同意时,禁止复制、盗用、采集、发布本站内容到任何网站、书籍等各类媒体平台。如若本站内容侵犯了原著者的合法权益,可联系我们进行处理。
