考研真题
1. 全国名校金融硕士《431金融学综合》考研真题精选及详解(部分视频讲解)
2. 金融硕士《431金融学综合》名校考研真题汇总(含部分答案)(2017年前)
考研指导书
1. 2026年金融硕士《431金融学综合》专用教材
2. 2026年金融硕士《431金融学综合》考研题库

2026年金融硕士《431金融学综合》专用教材
书籍目录
第一部分 金融学
第一章 货币与货币制度
第二章 利息和利率
第三章 外汇与汇率
第四章 金融市场与机构
第五章 商业银行
第六章 现代货币创造机制
第七章 货币供求与均衡
第八章 货币政策
第九章 国际收支与国际资本流动
第十章 金融监管
第二部分 公司财务
第一章 公司财务概述
第二章 财务报表分析
第三章 长期财务规划
第四章 折现与价值
第五章 资本预算
第六章 风险与收益
第七章 加权平均资本成本
第八章 有效市场假说
第九章 资本结构与公司价值
第十章 公司价值评估

部分内容
第一部分 金融学
第一章 货币与货币制度
第一节 货币的职能与货币制度
一、货币的职能
货币的主要职能有:①赋予交易对象以价格形态;②购买和支付手段;③积累和保存价值的手段。
1赋予交易对象以价格形态
马克思把货币赋予交易对象以价格形态的职能定名为价值尺度。货币在表现商品的价值并衡量商品价值的大小时发挥价值尺度职能,货币的第一个职能是作为商品价值的尺度或计价的标准。
(1)货币单位
货币发挥价值尺度职能时需要一个单位,这便是价格,各种交易对象具有不同的价格,货币单位表现为价格单位。
最初的货币单位是自然单位,后来货币单位与自然单位逐渐分离,用到抽象名称。
(2)价格波动
价格总是处于不断变动之中。价格是价值的货币表现,但并不意味着价格总能丝毫不差地表现价值。导致价格与价值背离的原因中起最大作用的是供求对比。如果一件商品的供应大于需求时,价格会下跌;如果需求大于供应,价格会上涨。价格一般包含价值和供求对比两个因素。价格波动在市场机制中起着极其重要的作用,它指引着资源的再分配。
(3)货币购买力
价值尺度职能是通过价格标准来实现的。价格的倒数是货币的购买力。价格高,货币购买力低;反之,货币购买力高。货币购买力是对所有商品而言的,所以它不是某一商品价格的倒数,而是所有商品价格的倒数。各种商品价格的变动并不一致,其总的变动状况由物价指数来表示。所以货币购买力变动的趋势和幅度是物价指数变动的倒数。把各国不同货币的购买力加以比较,即可得出名称不同的货币单位相互之间的比值。
(4)观念的货币
货币在执行价值尺度职能时,只是观念上的、想象的、思维上的货币,不一定要现实的货币。
2流通手段或交易媒介
(1)流通手段的含义
在商品流通中,起媒介作用的货币被称为流通手段,也被称为购买手段、交易媒介。
(2)货币是价值尺度与流通手段的统一
价值尺度和流通手段是货币的两个最基本的职能。商品要求自己的价值表现出来,从而需要一个共同的、一般的尺度;商品要求实际转化为与自己价值相等的另一种商品,从而需要一个为社会所公认的媒介。当这两个最基本的要求由一种商品来满足时,这种商品就取得了充当货币的资格。一种商品变成货币,首先是作为价值尺度和流通手段的统一,因此,价值尺度和流通手段的统一是货币。
3支付手段
(1)支付手段的含义
支付手段是指货币作为价值的独立存在形态所进行的单方面转移。货币发挥支付手段职能的特征是没有商品在同时、同地与之相向运动。
(2)支付手段发挥作用的领域
①在发达的商品交换中,大宗交易场所是支付手段起作用的主要场所;
②国家财政与银行信用领域,财政的收入和支出,银行的吸收存款和发放贷款,货币都是作为支付手段在起作用;
③在工资和各种劳动报酬的支付中,货币同样发挥着支付手段的职能。
(3)流通中的货币
流通中的货币是指发挥支付手段职能的货币与发挥流通手段职能的货币的总体。流通中的任一货币往往交替发挥这两种职能。
(4)货币需求
支付手段职能所需的货币与流通手段职能所需的货币构成流通中的货币需求。
4贮藏手段或积累和保存价值的手段
(1)货币贮藏的含义
当买卖的链条一经中断,卖之后没有马上买,货币就停止了流通,货币退出流通而处于静止状态,这时货币就发挥了贮藏手段职能。但卖与买之间常常是有一定时间间隔的,一般说来,如果在不久之后要用以购买,那么,这样的货币只是流通手段的准备,而不是以积累和保存价值为目的,不归于货币贮藏。
(2)现代货币保存价值的特点
现代社会主要是采取银行存款和储蓄以及直接储藏纸币的方式,积累和保存价值。这与贵金属货币的储藏不同,从整个社会角度而言,存款或储蓄并不意味着有相应数量的真实价值退出流通过程而静止不动。
5国际交往中的货币职能及汇率
在国际交往中是不能离开货币的。马克思曾指出,作为世界货币,其职能是充当一般的支付手段、一般的购买手段和一般的转移财富的手段,并且只要是作为世界货币,货币必然是以贵金属本身的价值发挥作用。现在,货币在国际交往中,依然是计价和支付的手段。但已经不存在货币作为世界货币的贵金属约束条件。
汇率,即国与国之间货币的折算比率、兑换比率。
二、货币制度
1货币制度的含义及其构成要素
货币制度是国家以法律形式规定的本国货币的流通结构和组织形式,它由国家有关货币方面的法令、条例等综合构成。
货币制度的内容一般有币材的确定,货币单位的确定,流通中货币种类的确定,对不同种类货币的铸造和发行的管理,对不同种类货币的支付能力(无限法偿与有限法偿)的规定等。这些也被称为货币制度的构成要素。
(1)币材的确定
货币材料简称“币材”,是指用来充当货币的物质。确定不同的货币材料就构成不同的货币本位,如确定用黄金充当货币材料就构成金本位,用白银充当货币材料就构成银本位。确立一种物质的币材,是一国建立货币制度的首要步骤。
虽然币材的选择是由国家确定的,但这种选择也受客观经济条件的制约,实际上往往只是对已经形成的客观现实从法律上加以肯定。国家不能随心所欲任意指定某种物品作为货币材料,在现实经济活动中也是行不通的。
某种商品一旦被规定为币材,即称该货币制度为该种商品的本位制。到19世纪70年代之后,各国的法令中都删除了以任何商品充当币材的规定。因此,币材作为过去货币制度中的最重要的一个构成因素,从此便消失了。
(2)货币单位的确定
货币单位是指货币制度中规定的货币计量单位。货币单位的规定主要有两个方面:一是规定货币单位的名称;二是确定货币单位的“值”。
黄金非货币化后,货币单位的确定主要表现为确定或维持本国货币与他国货币或世界主要货币的比价,即汇率。
当币材的构成要素消失之后,货币单位的确定成为货币制度中的核心构成要素。
(3)规定流通中的货币种类
规定流通中的货币种类主要是指规定货币的主币和辅币。本位币也称主币,是用法定货币金属按照国家规定的规格经国家造币厂铸成的铸币,是一国流通中的基本通货。辅币是本位币最小单位以下的不同面额的可以等分的货币。
(4)规定货币铸造或发行的流通程序
在金属货币流通条件下,一般规定辅币由国家铸造发行,对本位币则需要明确规定是自由铸造还是限制铸造。信用货币出现后,最初是分散发行的,后来为了解决银行券分散发行造成的混乱,各国逐渐通过法律把银行券的发行权收归中央银行。
(5)对货币法定支付偿还能力的规定
在国家干预货币发行和流通的情况下,还要通过法律对货币的支付偿还能力做出规定,即规定货币是无限法偿还是有限法偿。无限法偿即法律规定的无限制偿付能力,是指法律保护取得这种能力的货币,不论每次支付数额多大,不论属于何种性质的支付,对方都不能拒绝接受;有限法偿主要是对辅币规定的,是指在一次支付行为中,若超过规定的数额,收款人有权拒收,但在法定限额内,拒收不受法律保护。
(6)货币发行准备制度的规定
货币发行的准备制度是指在货币发行时须以某种金属或某几种形式的资产作为其发行货币的准备,从而使货币的发行与某种金属或某些资产建立起联系和制约关系。各国所采用的货币发行准备制度的具体内容,一般均在本国有关法律中予以明确规定。
在不同的货币制度下货币发行的准备制度也不同。在金属货币制度下,货币发行以法律规定的贵金属作为准备;在现代信用货币制度下,货币发行的准备制度已经与贵金属脱钩,多数国家都采用以资产作为准备,也有的国家以物资作为准备,还有一些国家的货币发行采取与某个国家的货币直接挂钩的方式,如钉住美元、欧元或英镑等。
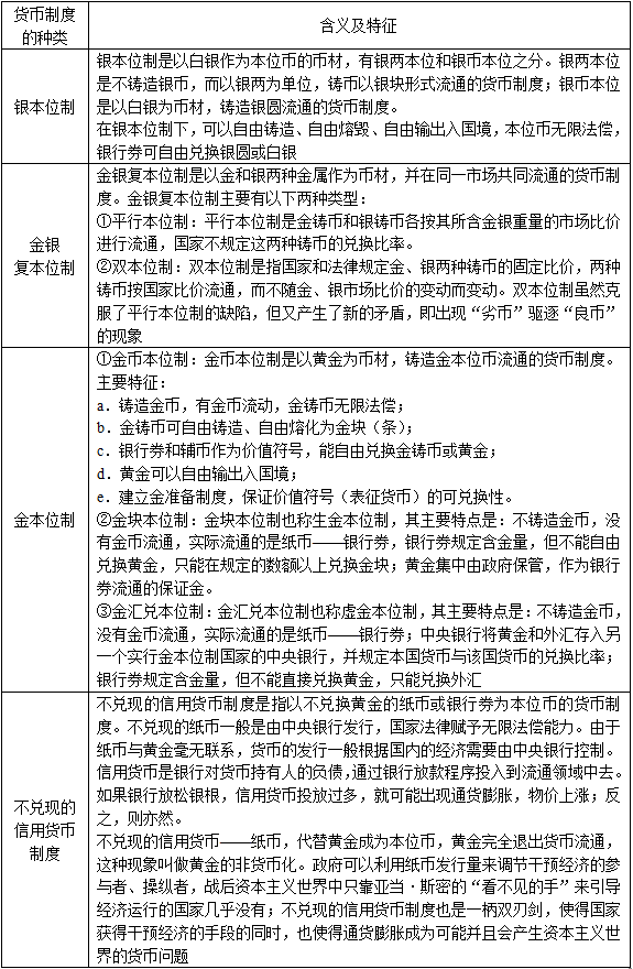
2货币制度的演变(见表1-1)
表1-1 货币制度的演变

获取方式:扫码关注下面公众号,关注后
回复关键词【金融硕士431】或【金融硕士金融学综合】
