考研真题
1. 重庆邮电大学网络空间安全与信息法学院《817法律基础(宪法学、民法学)》历年考研真题汇总
2. 全国名校民法学考研真题汇总
3. 全国名校宪法学考研真题汇总
考研指导书
1. 马工程《宪法学》(第2版)考研真题和典型题
2. 马工程《民法学》(第2版)考研真题和典型题

重庆邮电大学网络空间安全与信息法学院《817法律基础(宪法学、民法学)》历年考研真题汇总
书籍目录
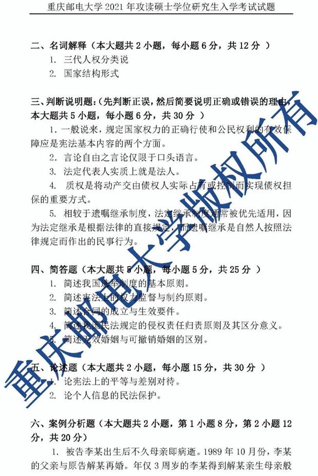
2021年重庆邮电大学《817法律基础(宪法学、民法学)》考研真题
2022年重庆邮电大学《817法律基础(宪法学、民法学)》考研真题
2023年重庆邮电大学《817法律基础(宪法学、民法学)》考研真题

部分内容
2021年重庆邮电大学《817法律基础(宪法学、民法学)》考研真题





更多内容,请点击获取:
http://shuyue.100xuexi.com/Ebook/981155.html
声明:本站所有文章,如无特殊说明或标注,均为本站原创发布。任何个人或组织,在未征得本站同意时,禁止复制、盗用、采集、发布本站内容到任何网站、书籍等各类媒体平台。如若本站内容侵犯了原著者的合法权益,可联系我们进行处理。
