考研真题
1. 重庆大学化学化工学院《857物理化学(含物理化学实验)》历年考研真题汇总(含部分答案)
2. 全国名校物理化学考研真题汇总(含部分答案)
考研指导书
1. 傅献彩《物理化学》(第5版)笔记和课后习题(含考研真题)
2. 傅献彩《物理化学》(第5版)(上册)配套题库【考研真题精选+章节题库】
3. 傅献彩《物理化学》(第5版)(下册)配套题库【考研真题精选+章节题库】

重庆大学化学化工学院《857物理化学(含物理化学实验)》历年考研真题汇总(含部分答案)
书籍目录
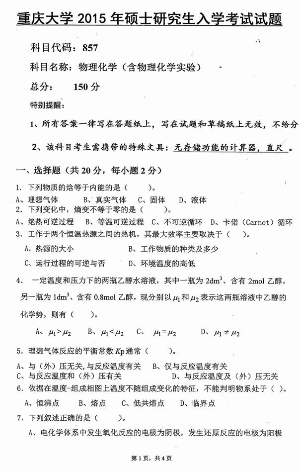
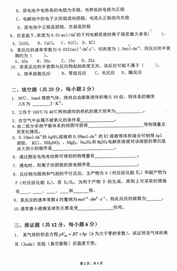
2015年重庆大学857物理化学(含物理化学实验)考研真题
2014年重庆大学857物理化学(含物理化学实验)考研真题
2013年重庆大学625物理化学(含物理化学实验)考研真题
2012年重庆大学625物理化学(含物理化学实验)考研真题(含答案)
2011年重庆大学624物理化学(含物理化学实验)考研真题(含答案)
2010年重庆大学624物理化学(含物理化学实验)考研真题
2009年重庆大学624物理化学(含物理化学实验)考研真题
2008年重庆大学624物理化学(含物理化学实验)考研真题
2007年重庆大学636物理化学(含物理化学实验)考研真题
2006年重庆大学335物理化学(含物理化学实验)考研真题
2005年重庆大学342物理化学(含物理化学实验)考研真题
2004年重庆大学342物理化学(含物理化学实验)考研真题
2003年重庆大学342物理化学考研真题
2002年重庆大学物理化学考研真题
2001年重庆大学物理化学考研真题

部分内容
2015年重庆大学857物理化学(含物理化学实验)考研真题




更多内容,请点击获取:
http://shuyue.100xuexi.com/Ebook/974313.html
声明:本站所有文章,如无特殊说明或标注,均为本站原创发布。任何个人或组织,在未征得本站同意时,禁止复制、盗用、采集、发布本站内容到任何网站、书籍等各类媒体平台。如若本站内容侵犯了原著者的合法权益,可联系我们进行处理。
