考研真题
1. 重庆大学经济与工商管理学院《431金融学综合》[专业硕士]历年考研真题汇总
2. 全国名校金融硕士《431金融学综合》考研真题精选AI讲解(部分视频讲解)
3. 金融硕士《431金融学综合》名校考研真题汇总(含部分答案)(2017年前)
考研指导书
1. 黄达《金融学》(第5版)笔记和课后习题(含考研真题)AI讲解
2. 黄达《金融学》(第5版)配套题库【考研真题精选+章节题库】AI讲解
3. 罗斯《公司理财》(第11版)笔记和课后习题AI讲解
4. 罗斯《公司理财》(第11版)配套题库【考研真题精选+章节题库】AI讲解
5. 2026年金融硕士《431金融学综合》专用教材AI讲解
6. 2026年金融硕士《431金融学综合》考研题库AI讲解

重庆大学经济与工商管理学院《431金融学综合》[专业硕士]历年考研真题汇总
书籍目录
2014年重庆大学经济与工商管理学院431金融学综合[专业硕士]考研真题
2013年重庆大学经济与工商管理学院431金融学综合[专业硕士]考研真题

部分内容
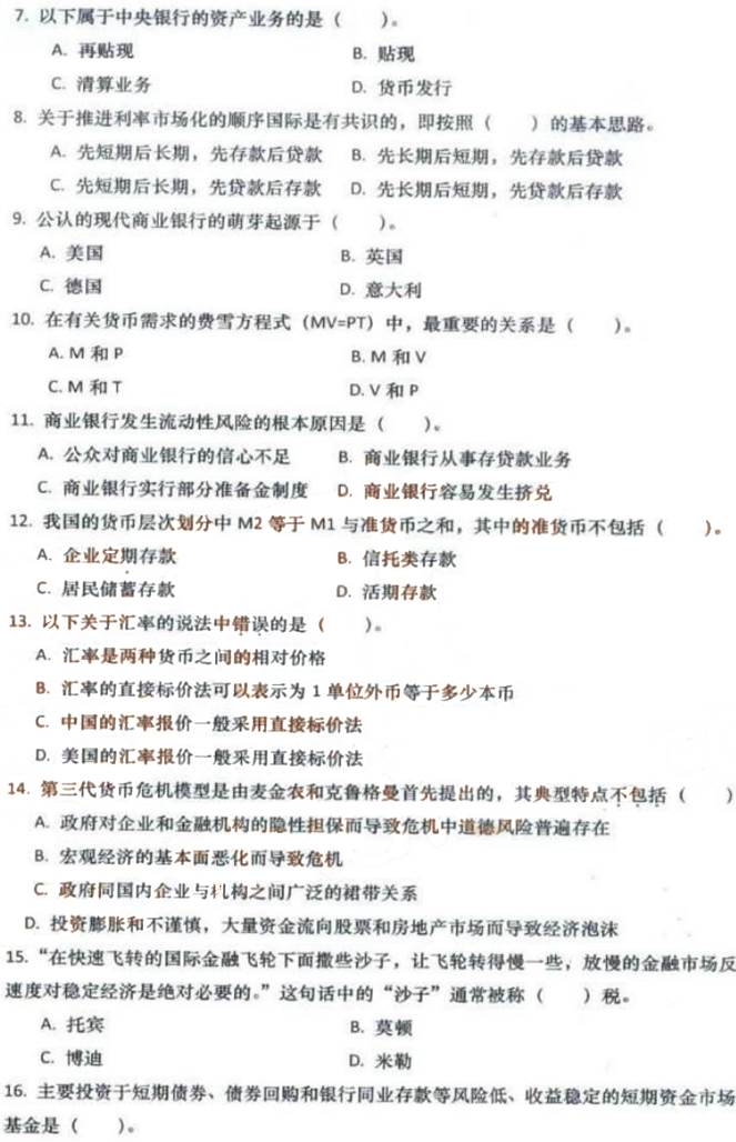
2014年重庆大学经济与工商管理学院431金融学综合[专业硕士]考研真题






获取方式:扫码关注下面公众号,关注后
  
 
回复关键词【重庆大学431】或【重庆大学金融学综合】
	声明:本站所有文章,如无特殊说明或标注,均为本站原创发布。任何个人或组织,在未征得本站同意时,禁止复制、盗用、采集、发布本站内容到任何网站、书籍等各类媒体平台。如若本站内容侵犯了原著者的合法权益,可联系我们进行处理。
		
