考研真题
1. 赣南师范大学教育科学学院《923教育管理学》[专业硕士]历年考研真题汇总
2. 全国名校教育管理学考研真题汇总
考研指导书
1. 陈孝彬《教育管理学》(第4版)笔记和课后习题(含考研真题)
2. 陈孝彬《教育管理学》(第4版)配套题库【考研真题精选+章节题库】

赣南师范大学教育科学学院《923教育管理学》[专业硕士]历年考研真题汇总
书籍目录
2014年赣南师范大学《923教育管理学》考研真题
2015年赣南师范大学《923教育管理学》考研真题
2016年赣南师范大学《923教育管理学》考研真题
2017年赣南师范大学《923教育管理学》考研真题
2018年赣南师范大学《923教育管理学》考研真题
2019年赣南师范大学《923教育管理学》考研真题
2020年赣南师范大学《923教育管理学》考研真题

部分内容
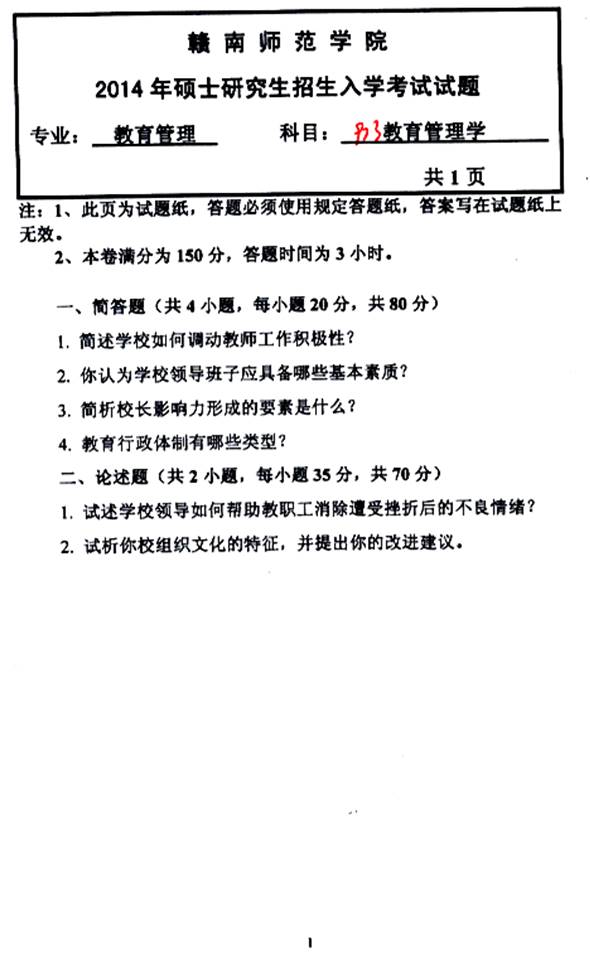
2014年赣南师范大学《923教育管理学》考研真题

更多内容,请点击获取:
http://shuyue.100xuexi.com/Ebook/983612.html
声明:本站所有文章,如无特殊说明或标注,均为本站原创发布。任何个人或组织,在未征得本站同意时,禁止复制、盗用、采集、发布本站内容到任何网站、书籍等各类媒体平台。如若本站内容侵犯了原著者的合法权益,可联系我们进行处理。
