考研真题
1. 西安科技大学化学与化工学院《813化工原理》历年考研真题汇总(含部分答案)
2. 全国名校化工原理考研真题汇总(含部分答案)
考研指导书
1. 陈敏恒《化工原理》(第5版)笔记和课后习题(含考研真题)
2. 陈敏恒《化工原理》(第5版)(上册)配套题库【考研真题精选+章节题库】
3. 陈敏恒《化工原理》(第5版)(下册)配套题库【考研真题精选+章节题库】

西安科技大学化学与化工学院《813化工原理》历年考研真题汇总(含部分答案)
书籍目录
第一部分 西安科技大学813化工原理考研真题
第二部分 兄弟院校化工原理考研真题(含部分答案)

部分内容
第一部分 西安科技大学813化工原理考研真题
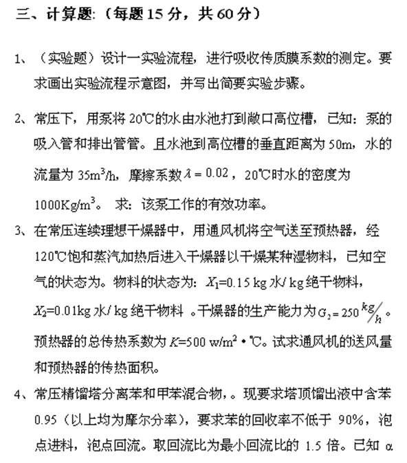
2010年西安科技大学813化工原理考研真题






更多内容,请点击获取:
http://shuyue.100xuexi.com/Ebook/973787.html
声明:本站所有文章,如无特殊说明或标注,均为本站原创发布。任何个人或组织,在未征得本站同意时,禁止复制、盗用、采集、发布本站内容到任何网站、书籍等各类媒体平台。如若本站内容侵犯了原著者的合法权益,可联系我们进行处理。
