考研真题
1. 西安电子科技大学经济与管理学院《863管理学》历年考研真题汇总
2. 全国名校管理学考研真题汇总
考研指导书
1. 周三多《管理学——原理与方法》(第7版)笔记和课后习题(含考研真题)
2. 周三多《管理学——原理与方法》(第7版)配套题库【考研真题精选+章节题库】

西安电子科技大学经济与管理学院《863管理学》历年考研真题汇总
书籍目录
2013年西安电子科技大学885管理学考研真题
2012年西安电子科技大学885管理学考研真题
2011年西安电子科技大学885管理学考研真题
2010年西安电子科技大学863管理综合考研真题
2009年西安电子科技大学863管理综合考研真题
2008年西安电子科技大学885管理学考研真题
2007年西安电子科技大学485管理学考研真题
2005年西安电子科技大学424管理学与管理经济学基础考研真题
2005年西安电子科技大学425管理学与市场营销学考研真题
2004年西安电子科技大学425管理学与市场营销学考研真题
2002年西安电子科技大学503管理学考研真题

部分内容
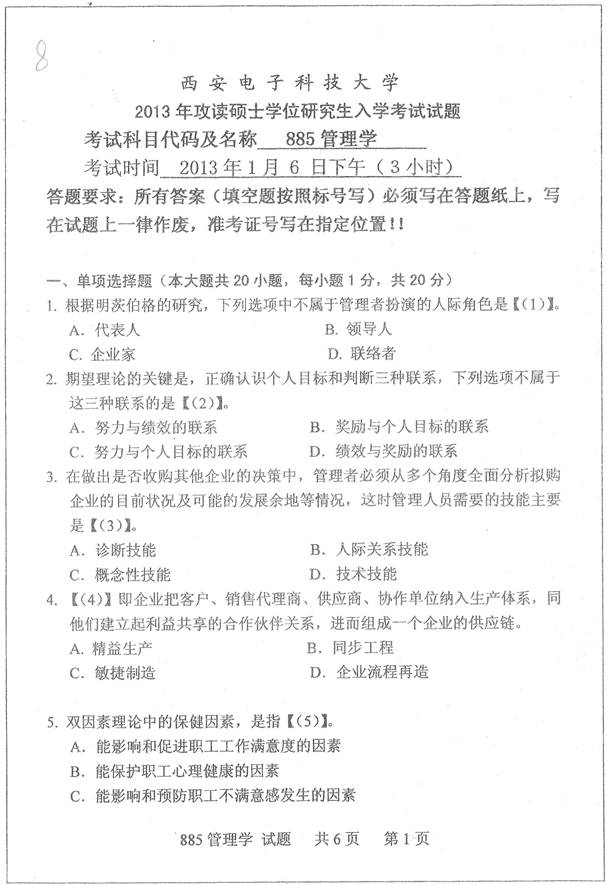
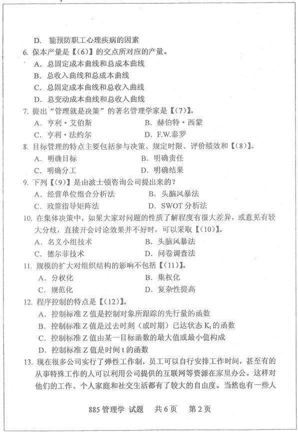
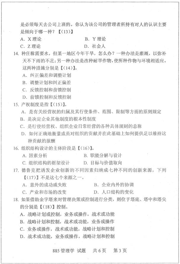
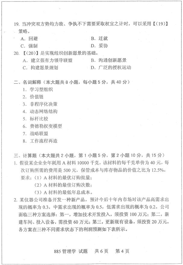
2013年西安电子科技大学885管理学考研真题






更多内容,请点击获取:
http://shuyue.100xuexi.com/Ebook/976651.html
声明:本站所有文章,如无特殊说明或标注,均为本站原创发布。任何个人或组织,在未征得本站同意时,禁止复制、盗用、采集、发布本站内容到任何网站、书籍等各类媒体平台。如若本站内容侵犯了原著者的合法权益,可联系我们进行处理。
