考研真题
1. [电子书]西安交通大学法学院《824法学综合》历年考研真题汇总
2. [电子书]全国名校法学综合(含民法学、刑法学等)考研真题汇总
考研指导书
1. [电子书]马工程《宪法学》(第2版)考研真题和典型题详解
2. [题库]马工程《刑法学》(第2版)配套题库【考研真题精选+章节题库】
3. [题库]马工程《刑事诉讼法学》(第4版)配套题库【考研真题精选+章节题库】
4. [电子书]魏振瀛《民法》(第9版)考研真题和典型题详解
5. [电子书]2026年民事诉讼法考研题库【考研真题精选+章节题库】

西安交通大学法学院《824法学综合》历年考研真题汇总
书籍目录
第一部分 西安交通大学824法学综合考研真题
第二部分 兄弟院校法学综合考研真题及详解

部分内容
第一部分 西安交通大学824法学综合考研真题
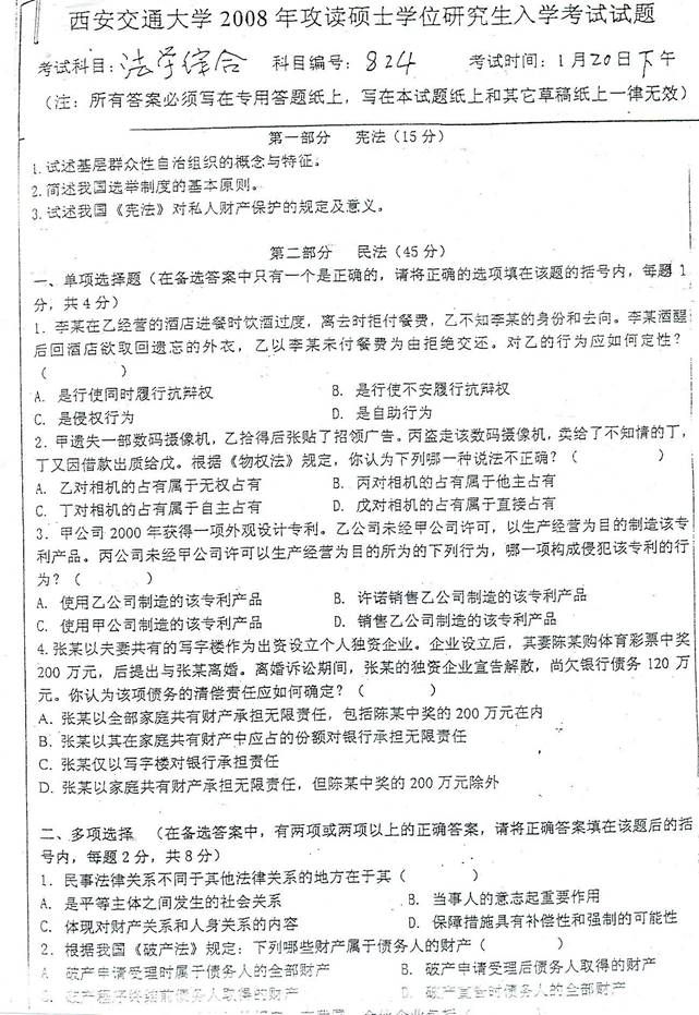
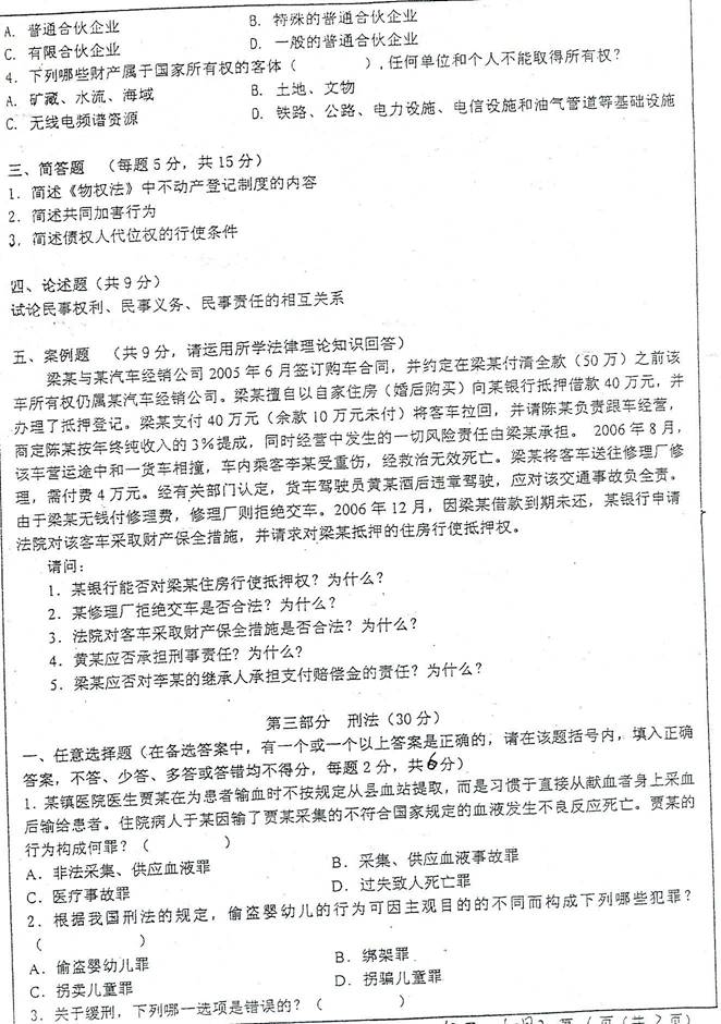
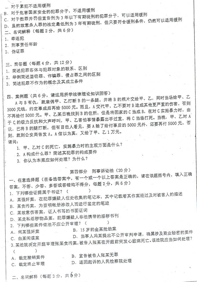
2008年西安交通大学824法学综合考研真题




获取方式:扫码关注下面公众号,关注后
回复关键词【西安交通大学824】或【西安交通大学法学综合(含宪法、民法、刑法、诉讼法)】
声明:本站所有文章,如无特殊说明或标注,均为本站原创发布。任何个人或组织,在未征得本站同意时,禁止复制、盗用、采集、发布本站内容到任何网站、书籍等各类媒体平台。如若本站内容侵犯了原著者的合法权益,可联系我们进行处理。
