考研真题
1. 西安交通大学《804材料科学基础》历年考研真题汇总(含部分答案)
2. 全国名校材料科学基础考研真题汇总(含部分答案)
考研指导书
1. 石德珂《材料科学基础》(第2版)配套题库【名校考研真题+章节题库+模拟试题】

西安交通大学《804材料科学基础》历年考研真题汇总(含部分答案)
书籍目录
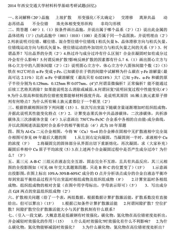
2014年西安交通大学材料科学与基础考研真题(含部分答案)(回忆版)
2009年西安交通大学材料科学基础考研真题及详解
2008年西安交通大学材料科学基础考研真题及详解
2008年西安交通大学材料科学基础考研真题(A卷)
2008年西安交通大学材料科学基础考研真题(B卷)
2008年西安交通大学材料科学基础考研真题(C卷)
2007年西安交通大学材料科学基础考研真题及详解
2007年西安交通大学材料科学基础考研真题(A卷)
2007年西安交通大学材料科学基础考研真题(B卷)
2007年西安交通大学材料科学基础考研真题(C卷)
2006年西安交通大学材料科学基础考研真题及详解
2005年西安交通大学材料科学基础考研真题及详解
2004年西安交通大学材料科学基础考研真题及详解
2003年西安交通大学材料科学基础考研真题及详解
2002年西安交通大学材料科学基础考研真题及详解

部分内容
2014年西安交通大学材料科学与基础考研真题(含部分答案)(回忆版)






获取方式:扫码关注下面公众号,关注后
回复关键词【西安交通大学804】或【西安交通大学材料科学基础】
声明:本站所有文章,如无特殊说明或标注,均为本站原创发布。任何个人或组织,在未征得本站同意时,禁止复制、盗用、采集、发布本站内容到任何网站、书籍等各类媒体平台。如若本站内容侵犯了原著者的合法权益,可联系我们进行处理。

