考研真题
1. 西安交通大学《833生物化学基础》历年考研真题汇总
2. 全国名校生物化学考研真题汇总(含部分答案)
考研指导书
1. 朱圣庚《生物化学》(第4版)(上册)笔记和课后习题(含考研真题)详解
2. 朱圣庚《生物化学》(第4版)(下册)笔记和课后习题(含考研真题)详解
3. 朱圣庚《生物化学》(第4版)(上册)配套题库【考研真题精选+章节题库】
4. 朱圣庚《生物化学》(第4版)(下册)配套题库【考研真题精选+章节题库】
5. 2026年生物化学考研全真模拟试卷及详解

西安交通大学《833生物化学基础》历年考研真题汇总
书籍目录
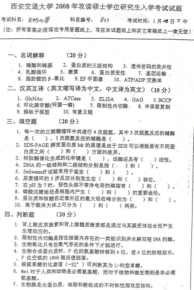
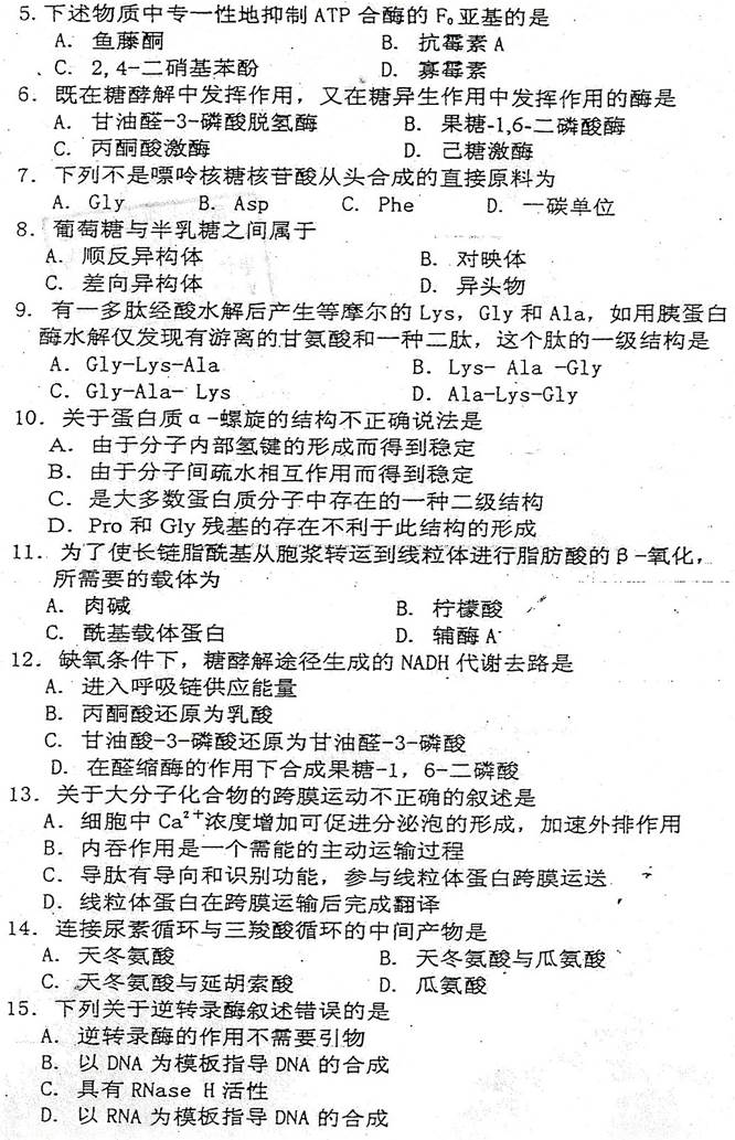
2008年西安交通大学833生物化学考研真题
2007年西安交通大学433生物化学考研真题
2006年西安交通大学438生物化学考研真题
2005年西安交通大学438生物化学考研真题
2004年西安交通大学412生物化学考研真题
2003年西安交通大学438生物化学考研真题
2002年西安交通大学生物化学考研真题

部分内容
2008年西安交通大学833生物化学考研真题




获取方式:扫码关注下面公众号,关注后
  
 
回复关键词【西安交通大学734】或【西安交通大学生物化学基础】
	声明:本站所有文章,如无特殊说明或标注,均为本站原创发布。任何个人或组织,在未征得本站同意时,禁止复制、盗用、采集、发布本站内容到任何网站、书籍等各类媒体平台。如若本站内容侵犯了原著者的合法权益,可联系我们进行处理。
		
