考研真题
1. 全国名校单考政治考研真题汇总
2. 考研政治历年真题详解(部分视频讲解)
考研指导书
1. 《毛泽东思想和中国特色社会主义理论体系概论》(2023年版)笔记和课后习题(含考研真题)详解【视频讲解】
2. 《毛泽东思想和中国特色社会主义理论体系概论》(2023年版)配套题库【考研真题精选+章节题库】
3. 《毛泽东思想和中国特色社会主义理论体系概论》(2018年版)笔记和课后习题(含考研真题)详解【视频讲解】
4. 《思想道德与法治》(2023年版)课后习题和典型题(含考研真题)详解【视频讲解】
5. 《思想道德与法治》(2023年版)配套题库【考研真题精选+章节题库】

全国名校单考政治考研真题汇总
书籍目录
1.中山大学111单独考试思想政治理论考研真题
2.首都经济贸易大学111单独考试思想政治理论考研真题
3.其他院校111单独考试思想政治理论考研真题

部分内容
1.中山大学111单独考试思想政治理论考研真题
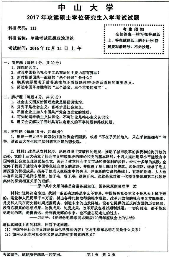
2017年中山大学111单独考试思想政治理论考研真题


获取方式:扫码关注下面公众号,关注后
  
 
回复关键词【西安交通大学111】或【西安交通大学单独考试思想政治理论】
	声明:本站所有文章,如无特殊说明或标注,均为本站原创发布。任何个人或组织,在未征得本站同意时,禁止复制、盗用、采集、发布本站内容到任何网站、书籍等各类媒体平台。如若本站内容侵犯了原著者的合法权益,可联系我们进行处理。
		
