考研真题
1. 西南科技大学文学与艺术学院《613文学理论》历年考研真题汇总
2. 全国名校文学理论考研真题及详解(含北大、北师等)
考研指导书
1. 童庆炳《文学理论教程》(第5版)笔记和课后习题(含考研真题)
2. 童庆炳《文学理论教程》(第5版)配套题库【考研真题精选+章节题库】
3. 2026年中国古代文学考研题库(含考研真题)

西南科技大学文学与艺术学院《613文学理论》历年考研真题汇总
书籍目录
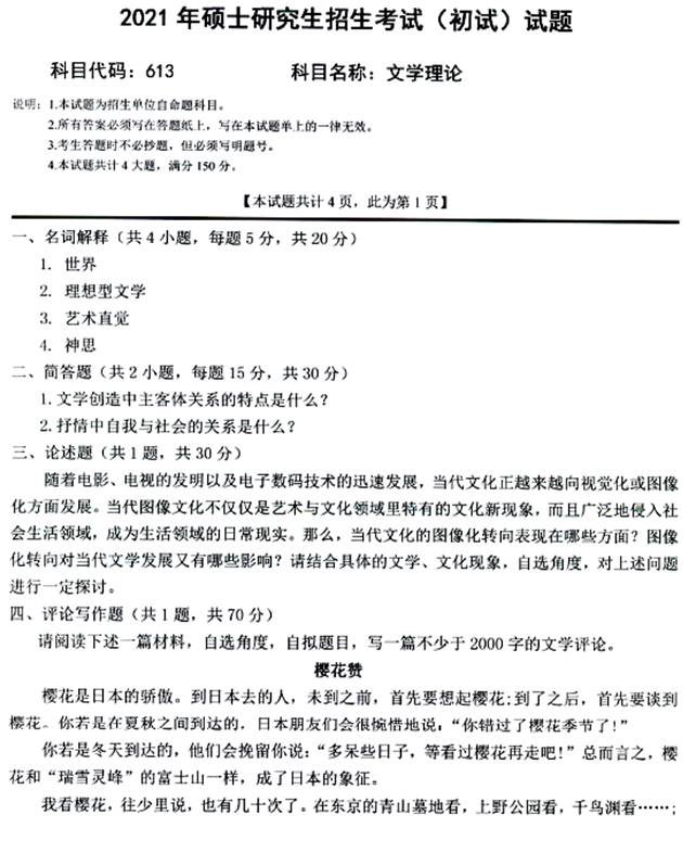
2021年西南科技大学《613文学理论》考研真题
2022年西南科技大学《613文学理论》考研真题

部分内容
2021年西南科技大学《613文学理论》考研真题




更多内容,请点击获取:
http://shuyue.100xuexi.com/Ebook/980772.html
声明:本站所有文章,如无特殊说明或标注,均为本站原创发布。任何个人或组织,在未征得本站同意时,禁止复制、盗用、采集、发布本站内容到任何网站、书籍等各类媒体平台。如若本站内容侵犯了原著者的合法权益,可联系我们进行处理。
