考研真题
1. 西南交通大学经济管理学院《925微观经济学》历年考研真题汇总
2. 全国名校微观经济学考研真题及详解(适用于考卷中仅含微观经济学的名校)
考研指导书
1. 平狄克《微观经济学》(第9版)笔记和课后习题
2. 平狄克《微观经济学》(第9版)名校考研真题
3. 平狄克《微观经济学》(第9版)配套题库【考研真题精选+章节题库】
4. 曼昆《经济学原理(微观经济学分册)》(第8版)笔记和课后习题(含考研真题)
5. 曼昆《经济学原理(微观经济学分册)》(第8版)配套题库【考研真题精选+章节题库】
6. 尹伯成《现代西方经济学习题指南(微观经济学)》(第9版)单项选择题

西南交通大学经济管理学院《925微观经济学》历年考研真题汇总
书籍目录
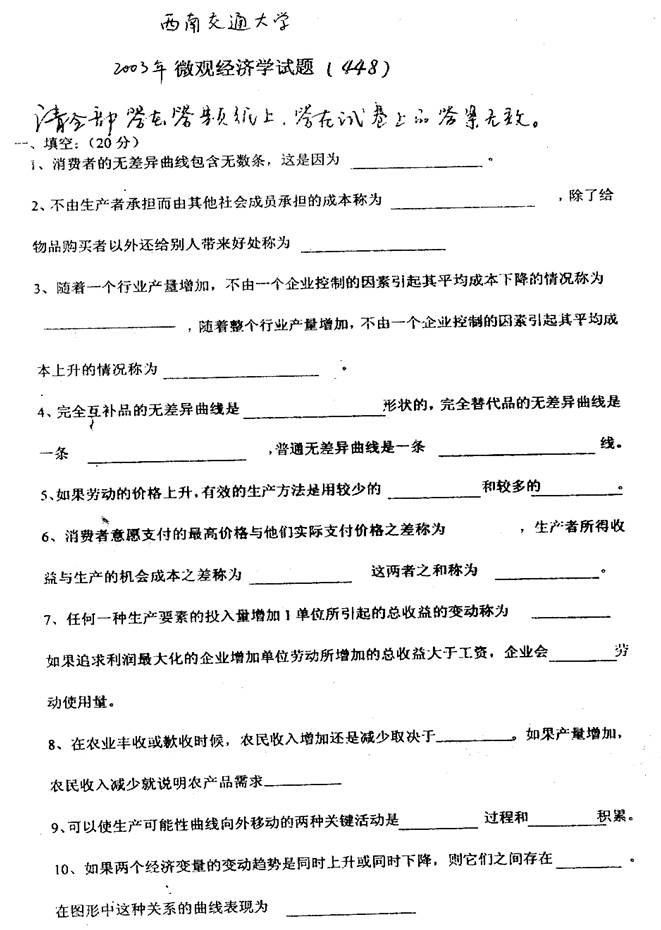
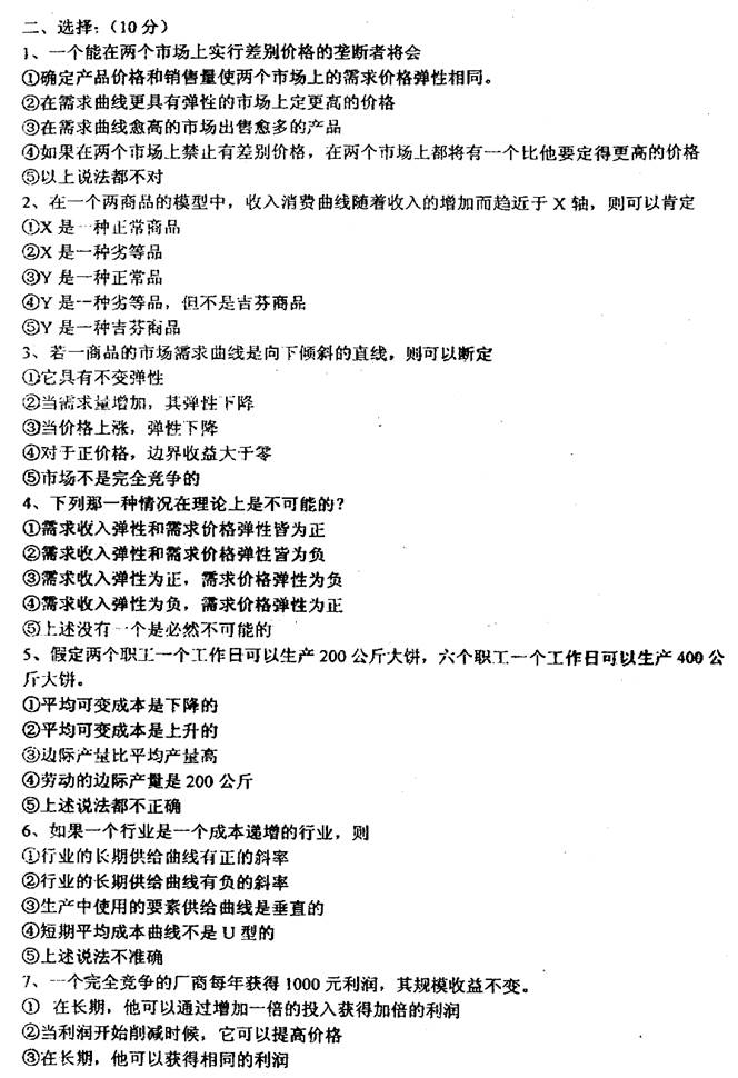
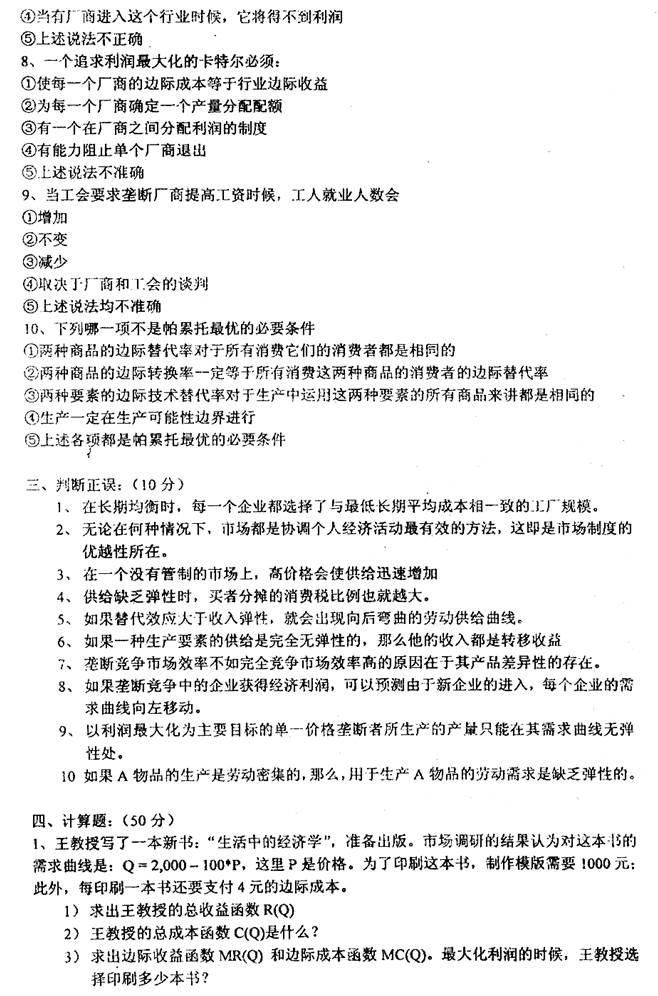
2003年西南交通大学448微观经济学考研真题
2004年西南交通大学448微观经济学考研真题
2005年西南交通大学448微观经济学考研真题
2006年西南交通大学448微观经济学考研真题
2007年西南交通大学925微观经济学考研真题
2008年西南交通大学925微观经济学考研真题
2009年西南交通大学925微观经济学考研真题
2010年西南交通大学925微观经济学考研真题

部分内容
2003年西南交通大学448微观经济学考研真题




更多内容,请点击获取:
http://shuyue.100xuexi.com/Ebook/972668.html
声明:本站所有文章,如无特殊说明或标注,均为本站原创发布。任何个人或组织,在未征得本站同意时,禁止复制、盗用、采集、发布本站内容到任何网站、书籍等各类媒体平台。如若本站内容侵犯了原著者的合法权益,可联系我们进行处理。
