考研真题
1. 西华大学社会发展学院《437社会工作实务》[专业硕士]历年考研真题汇总
2. 全国名校社会工作硕士《437社会工作实务》考研真题精选(部分视频讲解)
3. 社会工作硕士《437社会工作实务》名校考研真题汇总(含部分答案)
考研指导书
1. 社会工作者《社会工作实务(中级)》(2022年版)配套题库【考研真题精选+章节题库】
2. 顾东辉《社会工作概论》配套题库【考研真题精选+章节题库】

西华大学社会发展学院《437社会工作实务》[专业硕士]历年考研真题汇总
书籍目录
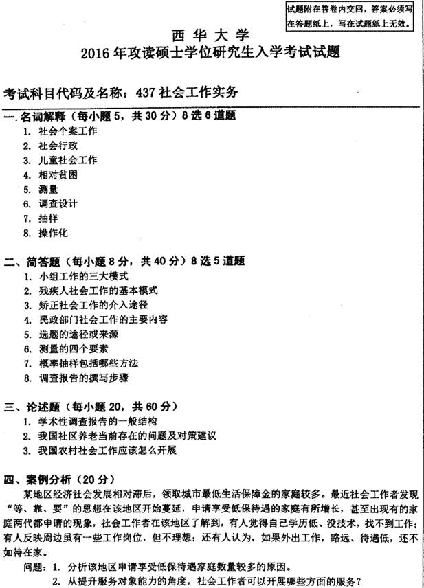
2016年西华大学《437社会工作实务》考研真题
2017年西华大学《437社会工作实务》考研真题
2018年西华大学《437社会工作实务》考研真题
2019年西华大学《437社会工作实务》考研真题

部分内容
2016年西华大学《437社会工作实务》考研真题

更多内容,请点击获取:
http://shuyue.100xuexi.com/Ebook/980763.html
声明:本站所有文章,如无特殊说明或标注,均为本站原创发布。任何个人或组织,在未征得本站同意时,禁止复制、盗用、采集、发布本站内容到任何网站、书籍等各类媒体平台。如若本站内容侵犯了原著者的合法权益,可联系我们进行处理。
