考研真题
1. 西北师范大学法学院《612法理学与宪法学》历年考研真题汇总
2. 全国名校宪法学考研真题汇总
3. 全国名校法理学考研真题汇总
考研指导书
1. 张文显《法理学》(第5版)笔记和课后习题(含考研真题)
2. 张文显《法理学》(第5版)配套题库【考研真题精选+章节题库】
3. 马工程《法理学》(第2版)笔记和课后习题(含考研真题)
4. 马工程《法理学》(第2版)配套题库【考研真题精选+章节题库】
5. 马工程《宪法学》(第2版)考研真题和典型题
6. 焦洪昌《宪法学》(第6版)配套题库【考研真题精选+章节题库】

西北师范大学法学院《612法理学与宪法学》历年考研真题汇总
书籍目录
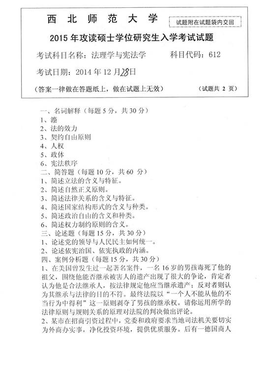
2015年西北师范大学612法理学与宪法学考研真题
2014年西北师范大学612法理学与宪法学考研真题
2013年西北师范大学612法理学与宪法学考研真题

部分内容
2015年西北师范大学612法理学与宪法学考研真题


更多内容,请点击获取:
http://shuyue.100xuexi.com/Ebook/983078.html
声明:本站所有文章,如无特殊说明或标注,均为本站原创发布。任何个人或组织,在未征得本站同意时,禁止复制、盗用、采集、发布本站内容到任何网站、书籍等各类媒体平台。如若本站内容侵犯了原著者的合法权益,可联系我们进行处理。
