考研真题
1. [电子书]工程硕士《338生物化学》名校考研真题汇总
考研指导书
1. [题库]王镜岩《生物化学》(第3版)(上册)配套题库【考研真题精选+章节题库】
2. [题库]王镜岩《生物化学》(第3版)(下册)配套题库【考研真题精选+章节题库】
3. [电子书]2026年生物化学考研全真模拟试卷

工程硕士《338生物化学》名校考研真题汇总
书籍目录
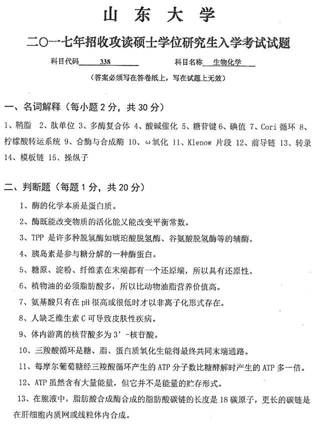
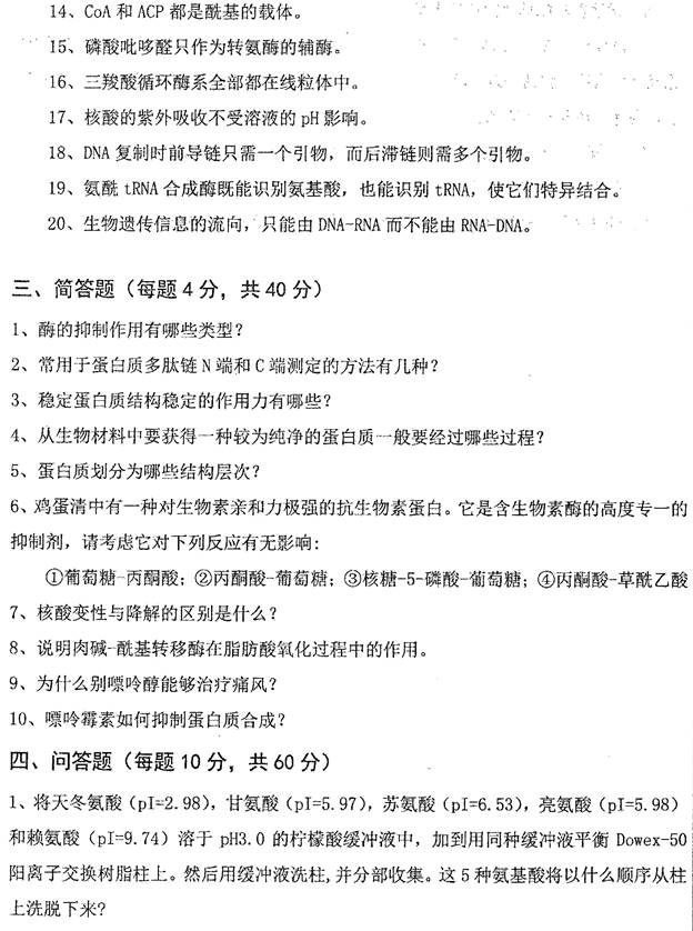
1.山东大学《338生物化学》考研真题
2.中山大学《338生物化学》考研真题
3.暨南大学《338生物化学》考研真题

部分内容
1.山东大学《338生物化学》考研真题
2017年山东大学《338生物化学》考研真题



更多内容,请点击获取:
http://shuyue.100xuexi.com/Ebook/993429.html
声明:本站所有文章,如无特殊说明或标注,均为本站原创发布。任何个人或组织,在未征得本站同意时,禁止复制、盗用、采集、发布本站内容到任何网站、书籍等各类媒体平台。如若本站内容侵犯了原著者的合法权益,可联系我们进行处理。
