考研真题


1. 湘潭大学材料科学与工程学院《材料科学基础》历年考研真题汇总

2. 全国名校材料科学基础考研真题汇总(含部分答案)

考研指导书


1. 胡赓祥《材料科学基础》(第3版)笔记和考研真题

2. 胡赓祥《材料科学基础》(第3版)配套题库【考研真题精选+章节题库】

文章封面图片的替代文本

湘潭大学材料科学与工程学院《材料科学基础》历年考研真题汇总

书籍目录


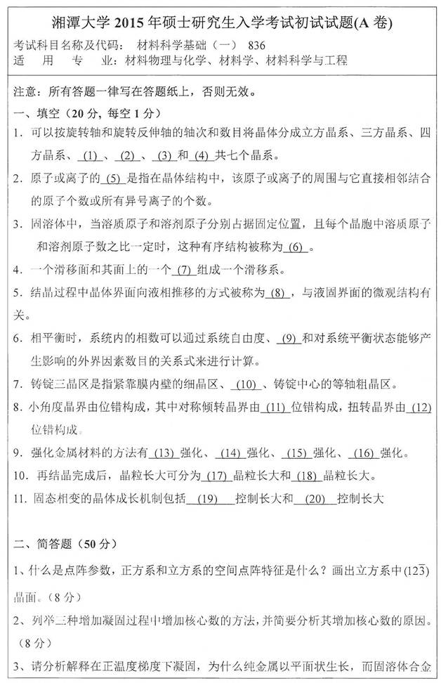
2015年湘潭大学836材料科学基础(一)考研真题

2014年湘潭大学836材料科学基础(一)考研真题

2013年湘潭大学831材料科学基础(一)考研真题

2012年湘潭大学830材料科学基础(一)考研真题

2011年湘潭大学828材料科学基础考研真题

部分内容


2015年湘潭大学836材料科学基础(一)考研真题

更多内容,请点击获取:
http://shuyue.100xuexi.com/Ebook/972115.html

声明:本站所有文章,如无特殊说明或标注,均为本站原创发布。任何个人或组织,在未征得本站同意时,禁止复制、盗用、采集、发布本站内容到任何网站、书籍等各类媒体平台。如若本站内容侵犯了原著者的合法权益,可联系我们进行处理。