考研真题
1. 湖南师范大学教育科学学院《教育技术学》历年考研真题汇总
2. 全国名校教育技术学考研真题及详解(含北邮、中山等)
考研指导书
1. 何克抗《教育技术学》(第2版)配套题库(含考研真题)

湖南师范大学教育科学学院《教育技术学》历年考研真题汇总
书籍目录
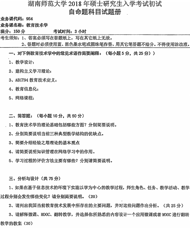
2018年湖南师范大学《954教育技术学》考研真题
2019年湖南师范大学《954教育技术学》考研真题

部分内容
2018年湖南师范大学《954教育技术学》考研真题

更多内容,请点击获取:
http://shuyue.100xuexi.com/Ebook/973937.html
声明:本站所有文章,如无特殊说明或标注,均为本站原创发布。任何个人或组织,在未征得本站同意时,禁止复制、盗用、采集、发布本站内容到任何网站、书籍等各类媒体平台。如若本站内容侵犯了原著者的合法权益,可联系我们进行处理。
