考研真题
1. [电子书]湖南师范大学医学院《专业基础综合》历年考研真题汇总
2. [电子书]全国名校生物化学考研真题汇总(含部分答案)
3. [电子书]全国名校分子生物学考研真题汇总(含部分答案)
考研指导书
1. [题库]步宏《病理学》(第9版)配套题库【考研真题精选+章节题库】
2. [题库]周春燕《生物化学与分子生物学》(第9版)配套题库【考研真题精选+章节题库】

湖南师范大学医学院《专业基础综合》历年考研真题汇总
书籍目录
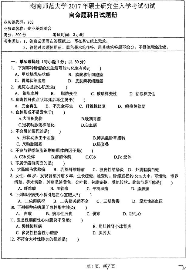
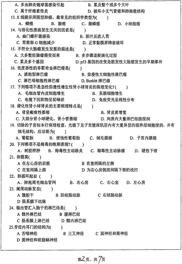
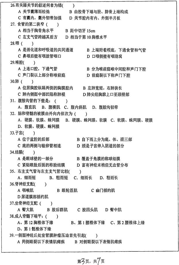
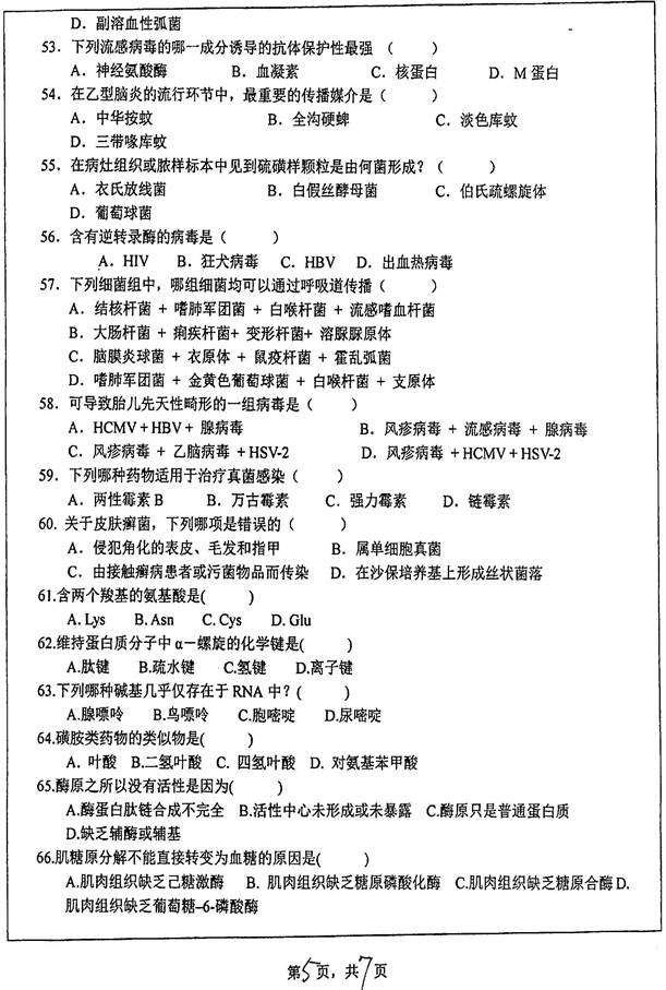
2017年湖南师范大学《763专业基础综合》考研真题
2018年湖南师范大学《763专业基础综合》考研真题
2019年湖南师范大学《763专业基础综合》考研真题
2021年湖南师范大学《763专业基础综合》考研真题
2022年湖南师范大学《763专业基础综合》考研真题
2023年湖南师范大学《763专业基础综合》考研真题

部分内容
2017年湖南师范大学《763专业基础综合》考研真题







更多内容,请点击获取:
http://shuyue.100xuexi.com/Ebook/1003178.html
声明:本站所有文章,如无特殊说明或标注,均为本站原创发布。任何个人或组织,在未征得本站同意时,禁止复制、盗用、采集、发布本站内容到任何网站、书籍等各类媒体平台。如若本站内容侵犯了原著者的合法权益,可联系我们进行处理。
