考研真题
1. 湖南师范大学体育学院《346体育综合》历年考研真题汇总
2. 全国名校体育硕士《346体育综合》考研真题汇总
考研指导书
1. 周登嵩《学校体育学》笔记和课后习题
2. 周登嵩《学校体育学》配套题库(含考研真题)
3. 潘绍伟《学校体育学》(第3版)配套题库(含考研真题)
4. 田麦久《运动训练学》(第2版)笔记和课后习题
5. 田麦久《运动训练学》(第2版)配套题库(含考研真题)
6. 2026年运动生理学考研题库(含考研真题)

湖南师范大学体育学院《346体育综合》历年考研真题汇总
书籍目录
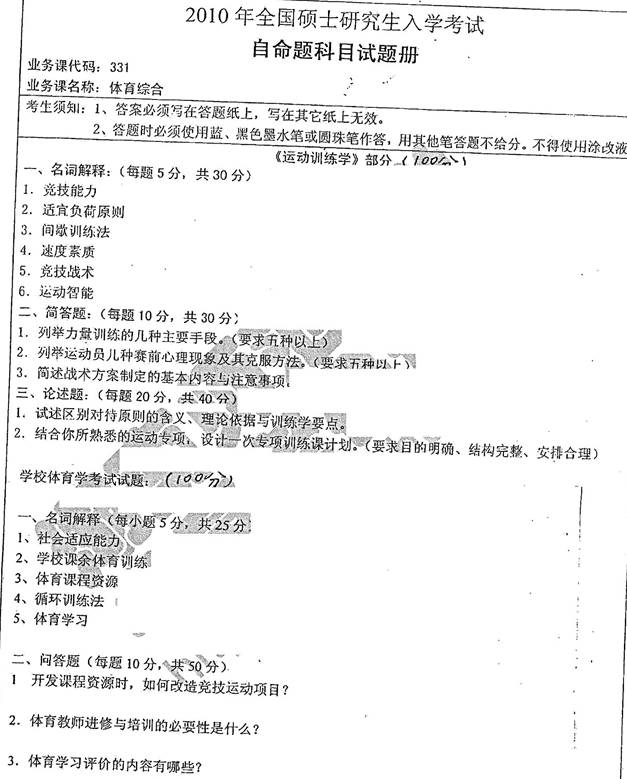
2010年湖南师范大学《331体育综合》考研真题
2011年湖南师范大学《346体育综合》考研真题
2012年湖南师范大学《346体育综合》考研真题
2015年湖南师范大学《346体育综合》考研真题
2016年湖南师范大学《346体育综合》考研真题
2017年湖南师范大学《346体育综合》考研真题
2018年湖南师范大学《346体育综合》考研真题
2019年湖南师范大学《346体育综合》考研真题
2020年湖南师范大学《346体育综合》考研真题

部分内容
2010年湖南师范大学《331体育综合》考研真题


更多内容,请点击获取:
http://shuyue.100xuexi.com/Ebook/973977.html
声明:本站所有文章,如无特殊说明或标注,均为本站原创发布。任何个人或组织,在未征得本站同意时,禁止复制、盗用、采集、发布本站内容到任何网站、书籍等各类媒体平台。如若本站内容侵犯了原著者的合法权益,可联系我们进行处理。
