考研真题
1. 全国名校细胞生物学考研真题汇总(含部分答案)
2. 湖南大学《851细胞生物学》历年考研真题汇总(含部分答案)
考研指导书
1. 丁明孝《细胞生物学》(第5版)笔记和课后习题(含考研真题)
2. 丁明孝《细胞生物学》(第5版)配套题库【考研真题精选+章节题库】

湖南大学《851细胞生物学》历年考研真题汇总(含部分答案)
书籍目录
2004年湖南大学《462细胞生物学》考研真题
2005年湖南大学《细胞生物学》考研真题
2006年湖南大学《细胞生物学》考研真题
2007年湖南大学《614细胞生物学》考研真题及详解
2008年湖南大学《615细胞生物学》考研真题
2009年湖南大学《细胞生物学》考研真题
2010年湖南大学《613细胞生物学》考研真题
2011年湖南大学《712细胞生物学》考研真题(部分)
2012年湖南大学《712细胞生物学》考研真题
2013年湖南大学《712细胞生物学》考研真题
2014年湖南大学《712细胞生物学》考研真题
2015年湖南大学《712细胞生物学》考研真题(回忆版)
2016年湖南大学《712细胞生物学》考研真题(回忆版)
2020年湖南大学《851细胞生物学》考研真题(回忆版)
2023年湖南大学《851细胞生物学》考研真题(回忆版)

部分内容
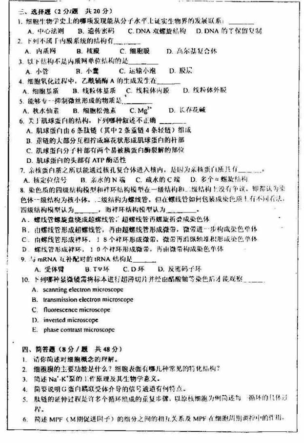
2004年湖南大学《462细胞生物学》考研真题




获取方式:扫码关注下面公众号,关注后
回复关键词【湖南大学851】或【湖南大学细胞生物学】
声明:本站所有文章,如无特殊说明或标注,均为本站原创发布。任何个人或组织,在未征得本站同意时,禁止复制、盗用、采集、发布本站内容到任何网站、书籍等各类媒体平台。如若本站内容侵犯了原著者的合法权益,可联系我们进行处理。
