考研真题
1. 湖南大学《832物理化学(工)》历年考研真题汇总
2. 全国名校物理化学考研真题汇总(含部分答案)
考研指导书
1. 天津大学物理化学教研室《物理化学》(第6版)笔记和课后习题(含考研真题)
2. 天津大学物理化学教研室《物理化学》(第6版)(上册)配套题库【考研真题精选+章节题库】
3. 天津大学物理化学教研室《物理化学》(第6版)(下册)配套题库【考研真题精选+章节题库】
4. 傅献彩《物理化学》(第5版)笔记和课后习题(含考研真题)
5. 傅献彩《物理化学》(第5版)(上册)配套题库【考研真题精选+章节题库】
6. 傅献彩《物理化学》(第5版)(下册)配套题库【考研真题精选+章节题库】

湖南大学《832物理化学(工)》历年考研真题汇总
书籍目录
2013年湖南大学832物理化学(工)考研真题
2012年湖南大学832物理化学(工)考研真题
2011年湖南大学832物理化学(工)考研真题
2010年湖南大学832物理化学(工)考研真题
2009年湖南大学819物理化学(工)考研真题
2008年湖南大学823物理化学(工)考研真题
2007年湖南大学439物理化学(工)考研真题
2006年湖南大学445物理化学(工)考研真题
2005年湖南大学427物理化学(工)考研真题
2004年湖南大学421物理化学(工)考研真题
2003年湖南大学421物理化学(工)考研真题
2002年湖南大学421物理化学(工)考研真题
2001年湖南大学物理化学(工)考研真题
2000年湖南大学物理化学(工)考研真题

部分内容
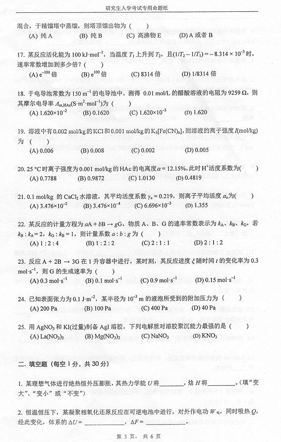
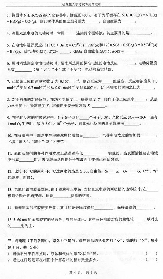
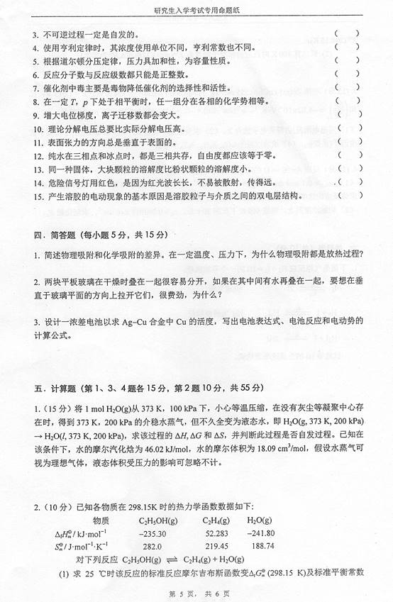
2013年湖南大学832物理化学(工)考研真题






获取方式:扫码关注下面公众号,关注后
回复关键词【湖南大学832】或【湖南大学物理化学(工一)】
声明:本站所有文章,如无特殊说明或标注,均为本站原创发布。任何个人或组织,在未征得本站同意时,禁止复制、盗用、采集、发布本站内容到任何网站、书籍等各类媒体平台。如若本站内容侵犯了原著者的合法权益,可联系我们进行处理。
