考研真题
1. 湖南大学金融与统计学院《431金融学综合》[专业硕士]历年考研真题汇总
2. 全国名校金融硕士《431金融学综合》考研真题精选(部分视频讲解)
3. 金融硕士《431金融学综合》名校考研真题汇总(含部分答案)(2017年前)
考研指导书
1. 黄达《金融学》(第5版)笔记和课后习题(含考研真题)
2. 黄达《金融学》(第5版)配套题库【考研真题精选+章节题库】
3. 张亦春《金融市场学》(第6版)笔记和课后习题(含考研真题)
4. 张亦春《金融市场学》(第6版)配套题库【考研真题精选+章节题库】
5. 戴国强《商业银行经营学》(第5版)配套题库【考研真题精选+章节题库】
6. 杨胜刚《国际金融》(第4版)配套题库【考研真题精选+章节题库】
7. 2026年货币银行学考研真题(含复试)与典型题详解[附赠两套模拟试题]
8. 2026年金融学考研真题(含复试)与典型题详解[附赠两套模拟试题]

湖南大学金融与统计学院《431金融学综合》[专业硕士]历年考研真题汇总
书籍目录
2011年湖南大学431金融学综合[专业硕士]考研真题
2012年湖南大学431金融学综合[专业硕士]考研真题
2013年湖南大学431金融学综合[专业硕士]考研真题
2014年湖南大学431金融学综合[专业硕士]考研真题(回忆版)
2015年湖南大学431金融学综合[专业硕士]考研真题
2016年湖南大学431金融学综合[专业硕士]考研真题(回忆版)
2017年湖南大学431金融学综合[专业硕士]考研真题(回忆版)
2018年湖南大学431金融学综合[专业硕士]考研真题(回忆版)

部分内容
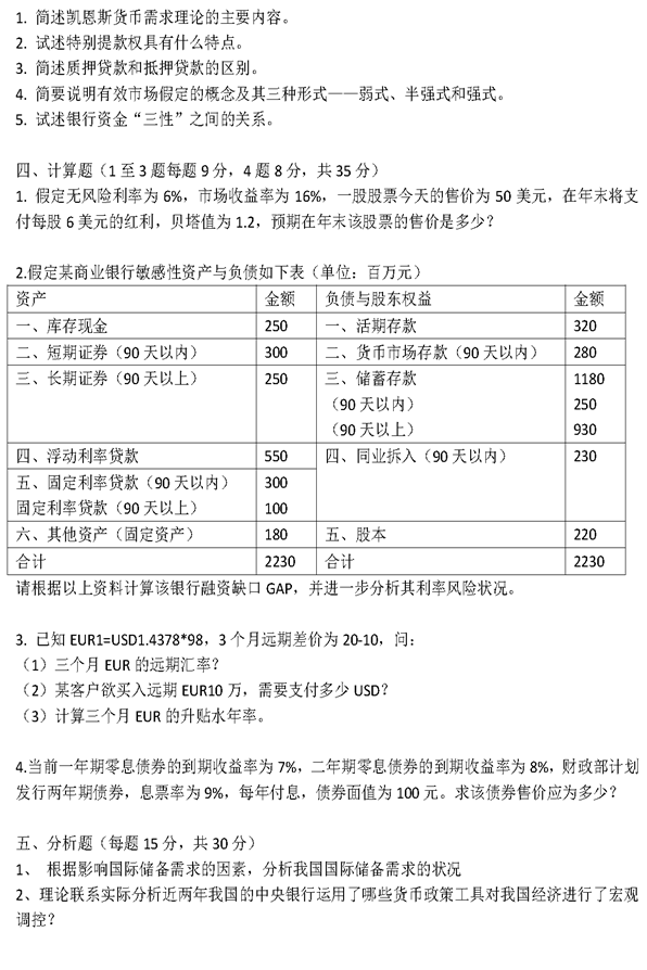
2011年湖南大学431金融学综合[专业硕士]考研真题



更多内容,请点击获取:
http://shuyue.100xuexi.com/Ebook/1001777.html
