考研真题
1. 湖北大学生命科学学院《细胞生物学》历年考研真题汇总
2. 全国名校细胞生物学考研真题汇总(含部分答案)
考研指导书
1. 丁明孝《细胞生物学》(第5版)笔记和课后习题(含考研真题)
2. 丁明孝《细胞生物学》(第5版)配套题库【考研真题精选+章节题库】

湖北大学生命科学学院《细胞生物学》历年考研真题汇总
书籍目录
第一部分 湖北大学细胞生物学考研真题
第二部分 相关院校细胞生物学考研真题

部分内容
第一部分 湖北大学细胞生物学考研真题
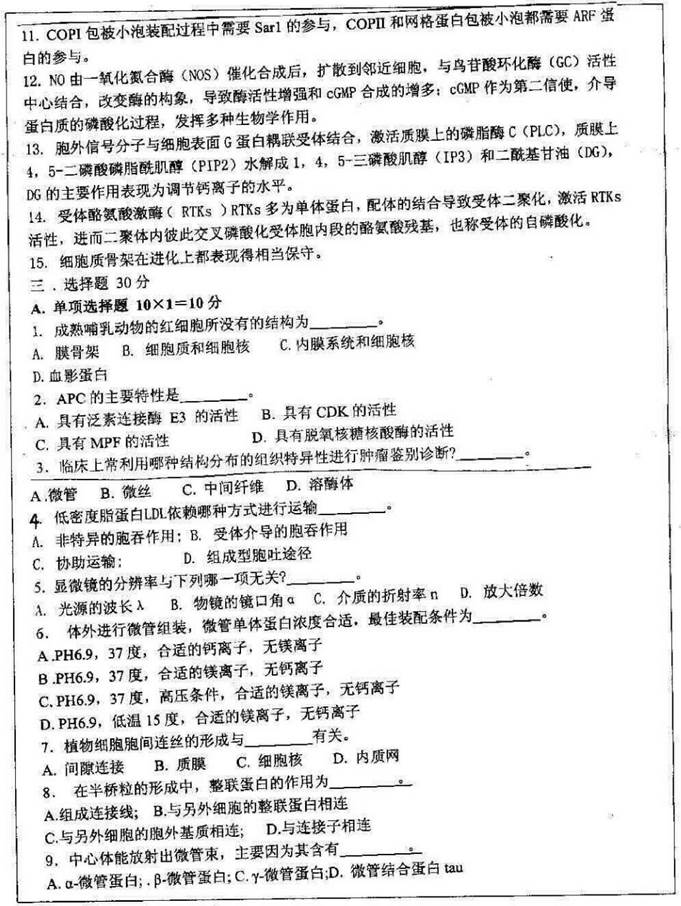
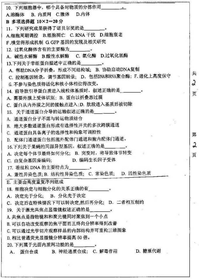
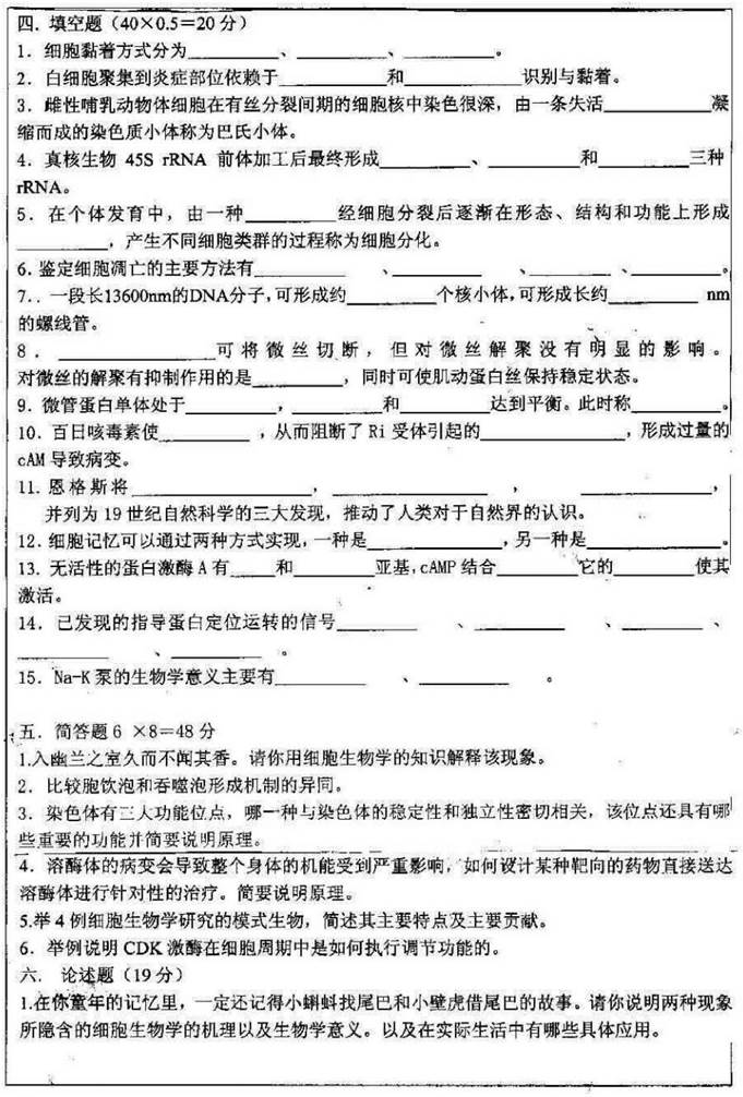
2009年湖北大学817细胞生物学(A卷)考研真题




更多内容,请点击获取:
http://shuyue.100xuexi.com/Ebook/979950.html
声明:本站所有文章,如无特殊说明或标注,均为本站原创发布。任何个人或组织,在未征得本站同意时,禁止复制、盗用、采集、发布本站内容到任何网站、书籍等各类媒体平台。如若本站内容侵犯了原著者的合法权益,可联系我们进行处理。
