考研真题
1. 温州大学化学与材料工程学院《无机化学》历年考研真题汇总
2. 全国名校无机化学考研真题汇总(含部分答案)
考研指导书
1. 大连理工大学无机化学教研室《无机化学》(第6版)笔记和课后习题(含考研真题)
2. 大连理工大学无机化学教研室《无机化学》(第6版)配套题库【考研真题精选+章节题库】(上册)
3. 大连理工大学无机化学教研室《无机化学》(第6版)配套题库【考研真题精选+章节题库】(下册)

温州大学化学与材料工程学院《无机化学》历年考研真题汇总
书籍目录
2015年温州大学624无机化学考研真题
2014年温州大学624无机化学考研真题
2013年温州大学624无机化学考研真题
2012年温州大学621无机化学A考研真题
2007年温州大学无机化学(A)考研真题
2006年温州大学无机化学(A卷)考研真题
2005年温州大学无机化学(A卷)考研真题

部分内容
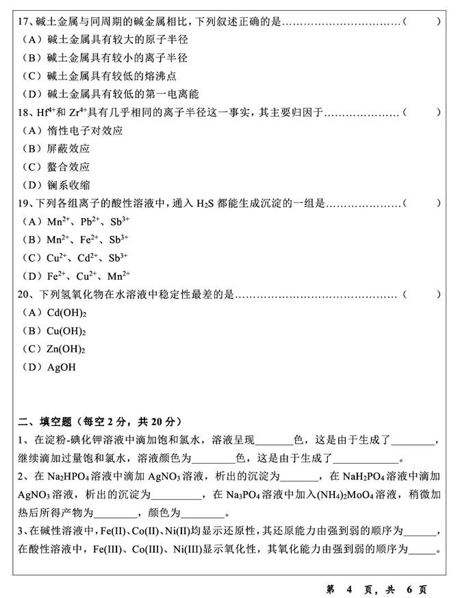
2015年温州大学624无机化学考研真题






    更多内容,请点击获取:
    http://shuyue.100xuexi.com/Ebook/983524.html
    
	声明:本站所有文章,如无特殊说明或标注,均为本站原创发布。任何个人或组织,在未征得本站同意时,禁止复制、盗用、采集、发布本站内容到任何网站、书籍等各类媒体平台。如若本站内容侵犯了原著者的合法权益,可联系我们进行处理。
		
