考研真题
1. 清华大学经济管理学院经济学考研真题与模拟试题详解
2. 全国名校经济学考研试卷分析及真题详解(含北大清华人大复旦等名校)
3. 全国名校经济学考研试卷分析及真题详解(含中央财大、武汉大学等名校)
4. 全国名校经济学考研真题详解
考研指导书
1. 黎诣远《微观经济学》(第4版)配套题库【考研真题精选+章节题库】
2. 黎诣远《宏观经济学》(第3版)配套题库【考研真题精选+章节题库】
3. 平狄克《微观经济学》(第9版)笔记和课后习题详解
4. 平狄克《微观经济学》(第9版)名校考研真题详解
5. 平狄克《微观经济学》(第9版)配套题库【考研真题精选+章节题库】
6. 多恩布什《宏观经济学》(第13版)笔记和课后习题详解
7. 多恩布什《宏观经济学》(第13版)配套题库【考研真题精选+章节题库】
8. 多恩布什《宏观经济学》(第13版)名校考研真题详解
9. 2026年西方经济学(宏观部分)考研真题与典型题详解[部分视频讲解]
10. 2026年西方经济学(微观部分)考研真题与典型题详解[部分视频讲解]

平狄克《微观经济学》(第9版)笔记和课后习题详解
书籍目录
第1篇 导论:市场与价格
第1章 绪 论
第2章 供给与需求的基本原理
第2篇 生产者、消费者与竞争性市场
第3章 消费者行为
第4章 个人需求与市场需求
第4章附录 需求理论:一种数学的处理方法
第5章 不确定性与消费者行为
第6章 生 产
第7章 生产成本
第7章附录 生产与成本理论:一种数学的处理方法
第8章 利润最大化与竞争性供给
第9章 竞争性市场分析
第3篇 市场结构与竞争策略
第10章 市场势力:垄断与买方垄断
第11章 有市场势力的定价
第11章附录 纵向联合厂商
第12章 垄断竞争与寡头垄断
第13章 博弈论与竞争策略
第14章 投入要素市场
第15章 投资、时间与资本市场
第4篇 信息、市场失灵与政府的角色
第16章 一般均衡与经济效率
第17章 信息不对称的市场
第18章 外部性与公共物品
第19章 行为经济学
附录 指定平狄克《微观经济学》教材为考研参考书目的院校列表

部分内容
第1篇 导论:市场与价格
第1章 绪 论
1.1 复习笔记
【知识框架】

【考点难点归纳】
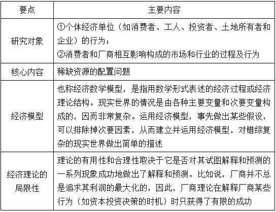
考点一:微观经济学的主题(见表1-1) ★
表1-1 微观经济学的主题

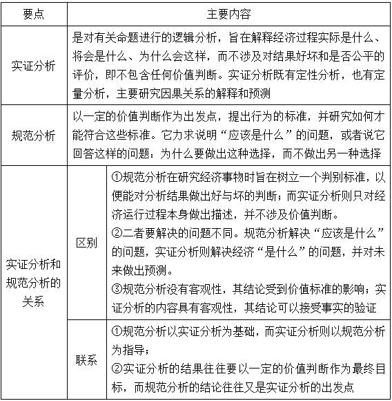
考点二:微观经济学的分析方法——实证分析和规范分析(见表1-2) ★★
表1-2 微观经济学的分析方法——实证分析和规范分析

考点三:市场 ★
市场是指买者和卖者的集合,以及由此确定的潜在的买卖。微观经济学中的市场不仅有买方和卖方都不会影响市场的竞争性市场,还有卖方影响市场的非竞争市场,如寡头市场、垄断竞争市场等。
市场是有范围的,不仅要考虑地理边界,还要考虑包含产品范围的大小。如住房市场是高度当地化的,而黄金市场却是世界性的。
市场的价格是在买卖双方互动的基础上形成的。微观经济学所考察的市场均衡价格是市场的供给和需求相等时的价格。
考点四:名义价格与实际价格 ★★
1名义价格与实际价格的含义
名义价格是指以货币表示的,未剔除通货膨胀因素的价格。
实际价格是指名义价格剔除通货膨胀因素之后的价格。
2名义价格与实际价格的关系
名义价格与实际价格的关系需要引入消费价格指数(CPI)。居民消费价格指数是反映居民家庭所购买的消费品和服务项目价格水平变动情况的宏观经济指标,它是衡量通货膨胀的主要指标之一。
某年商品的实际价格与名义价格之间的关系为:
某年商品的实际价格=基准年消费物价指数/计算年消费物价指数×计算年的名义价格
获取方式:扫码关注下面公众号,关注后
回复关键词【清华大学868】或【清华大学经济学】
