考研真题
1. 全国名校计算机基础综合考研真题汇总
考研指导书
1. 严蔚敏《数据结构》(C语言版)典型习题和考研真题详解
2. 严蔚敏《数据结构》(C语言版)配套题库【考研真题精选(部分视频讲解)+章节题库】
3. 谢希仁《计算机网络》(第7版)配套题库【考研真题精选(部分视频讲解)+章节题库】
4. 2026年计算机组成原理考研题库【名校考研真题+经典教材课后习题+章节题库+模拟试题】
5. 2026年数据结构考研题库【名校考研真题+章节题库+模拟试题】

全国名校计算机基础综合考研真题汇总
书籍目录
1.首都师范大学计算机学科综合历年考研真题
2.浙江工商大学计算机基础综合历年考研真题
3.江苏科技大学计算机基础综合历年考研真题
4.汕头大学计算机基础综合历年考研真题
5.重庆理工大学计算机学科专业基础综合历年考研真题
6.沈阳师范大学计算机学科专业基础综合历年考研真题
7.东北财经大学计算机综合历年考研真题
8.全国硕士研究生入学统一考试408计算机学科专业基础综合历年考研真题及详解
9.其他名校计算机综合历年考研真题

部分内容
1.首都师范大学计算机学科综合历年考研真题
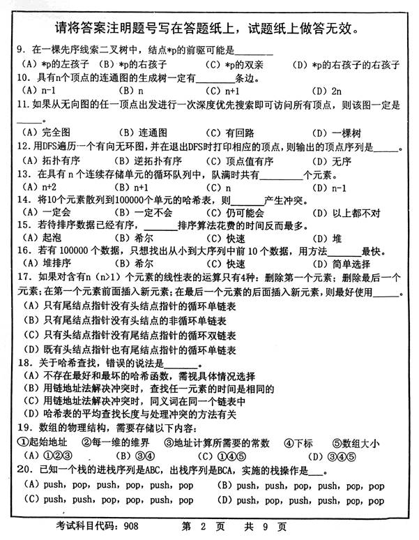
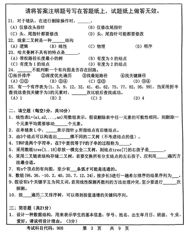
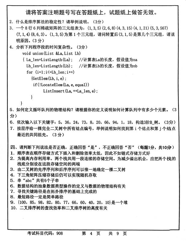
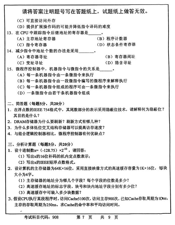
2014年首都师范大学908计算机学科综合考研真题









获取方式:扫码关注下面公众号,关注后
回复关键词【清华大学826】或【清华大学计算机专业基础综合】
声明:本站所有文章,如无特殊说明或标注,均为本站原创发布。任何个人或组织,在未征得本站同意时,禁止复制、盗用、采集、发布本站内容到任何网站、书籍等各类媒体平台。如若本站内容侵犯了原著者的合法权益,可联系我们进行处理。
