考研真题
1. 全国名校软件工程考研真题汇总
考研指导书
1. 严蔚敏《数据结构》(C语言版)典型习题和考研真题详解
2. 严蔚敏《数据结构》(C语言版)配套题库【考研真题精选(部分视频讲解)+章节题库】
3. 汤子瀛《计算机操作系统》(第4版)配套题库【考研真题精选+章节题库】

全国名校软件工程考研真题汇总
书籍目录
1.北京邮电大学软件工程专业综合历年考研真题
2.中国传媒大学软件工程历年考研真题
3.河北工业大学软件工程及应用[专业硕士]历年考研真题
4.浙江工业大学软件工程[专业硕士]历年考研真题
5.聊城大学程序设计基础与软件工程历年考研真题
6.江西师范大学软件工程导论历年考研真题

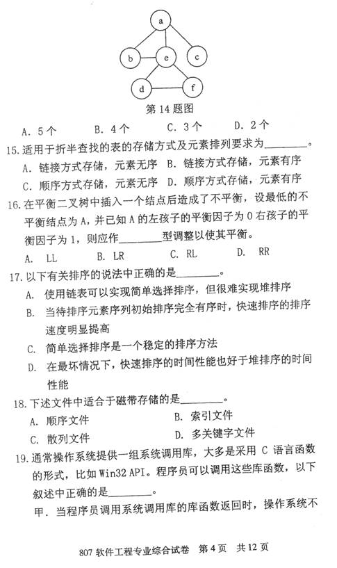
部分内容
1.北京邮电大学软件工程专业综合历年考研真题
2013年北京邮电大学807软件工程专业综合考研真题














获取方式:扫码关注下面公众号,关注后
  
 
回复关键词【清华大学824】或【清华大学软件工程基础综合】
	声明:本站所有文章,如无特殊说明或标注,均为本站原创发布。任何个人或组织,在未征得本站同意时,禁止复制、盗用、采集、发布本站内容到任何网站、书籍等各类媒体平台。如若本站内容侵犯了原著者的合法权益,可联系我们进行处理。
		
