考研真题
1. 全国名校体育基础综合考研真题汇总
考研指导书
1. 卢元镇《体育社会学》(第4版)配套题库【考研真题精选+课后习题+章节题库】
2. 十二校联合《教育学基础》(第3版)笔记和典型题(含考研真题)详解
3. 十二校联合《教育学基础》(第3版)配套题库【考研真题精选+章节题库】
4. 田麦久《运动训练学》(第2版)笔记和课后习题详解
5. 田麦久《运动训练学》(第2版)配套题库(含考研真题)
6. 2026年运动生理学考研题库(含考研真题)

十二校联合《教育学基础》(第3版)笔记和典型题(含考研真题)详解
书籍目录
第1章 教育与教育学
第2章 教育功能
第3章 教育目的
第4章 教育制度
第5章 教师与学生
第6章 课 程
第7章 课堂教学
第8章 学校教育与学生生活
第9章 班级管理与班主任工作
第10章 学生评价
第11章 教师的教育研究
第12章 教育改革与发展

部分内容
第1章 教育与教育学
1.1 复习笔记
【知识框架】

【考点归纳】
考点一、教育的认识
表1-1 教育的认识

考点二、教育的历史发展
表1-2 教育的历史发展

【习题精选】
信息社会及其教育的基本特征是什么?
答:(1)信息社会的基本特征
美国社会预测学家约翰·奈斯比特认为信息社会具有以下特点:
①信息是经济社会的驱动。
②信息和知识在经济增长因素中起着举足轻重的作用。
③人们的时间和生活观念总是倾向未来。
④人与人相互交往的增多,使竞争和对抗成为人们相互作用的主要表现形式,等等。
其中,“智力工业”“知识工业”是信息社会的核心工业,这是信息社会的最重要的特点。
总的来说,信息社会的基本特征可以概括为:信息化、智能化、国际化、未来化。
(2)信息社会教育的基本特征
①学校的变革。学校的目的既要满足人的职业需要,又要满足人的其他需要,如人文关怀的需要,因此学校的类型趋向多样化,互联网在教育中将成为重要的媒介和工具。同时,传统的班级授课制会受到冲击,教学组织形式将发生重大变化。此外,学校市场化的程度将不断加深。
②教育功能的变革。教育与社会的关系将更加深刻地体现在其对政治、经济、文化、生态等方面的批判与创新上。
③教育理念的变革。终身教育与全民教育将进一步深入人心。
④教育交流的变革。信息社会在信息、物质、资金、人员等方面的交流日益频繁,教育国际化与教育本土化两股潮流将相互激荡和影响。
⑤教育管理的变革。在教育行政管理和学校管理上,依托计算机、网络、多媒体等现代技术,将教育资源(包括人、财、物、时间、空间、信息)进行合理配置,实现资源共享和高效运转。
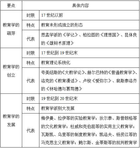
考点三、教育学的产生与发展
表1-3 教育学的产生与发展

【习题精选】
当代教育学的发展趋势是什么?
答:当代教育学的发展趋势主要包括:
(1)教育学研究领域扩大化
当代教育学研究从教育内部规律到教育外部关系,从正规教育到特殊教育,从学校教育到全民教育,从基础教育到专业教育,所关注的领域在不断延伸和扩展。
(2)教育学研究模式多样化
从研究视角上来说,有科学主义、人文主义以及两者的结合;从研究层次来说,有基础研究、应用研究、行动研究、咨询研究、开发研究等多种类型,彼此相互渗透,构成完整的教育学研究体系。
(3)教育学学科分化
从教育学内部分化出许多独立的子学科,这些子学科之间进行交叉,又形成一些边缘学科,同时还出现了高度综合的领域。
(4)理论与实践密切
当代教育学研究者从实践中总结出新的教育问题,以此为切入点,进行理论探索,并不断地运用到实践中去检验。这样形成了一个实践-理论-实践的良性循环。
(5)元理论形成
研究者们还不断对以往出现的教育理论进行反思、修正、综合,从而形成了关于教育学学科自身知识体系研究的元理论研究,这是教育学理论自觉提升的表现。
考点四、教育学的价值
表1-4 教育学的价值

获取方式:扫码关注下面公众号,关注后
回复关键词【清华大学634】或【清华大学体育学专业基础综合】
