考研真题
1. 全国名校体育硕士《346体育综合》考研真题汇总
考研指导书
1. 2026年体育硕士《346体育综合》考点手册
2. 2026年体育硕士《346体育综合》考研题库

2026年体育硕士《346体育综合》考点手册
书籍目录
第一部分 运动训练学
第二部分 学校体育学
第三部分 运动生理学

部分内容
第一部分 运动训练学
第1章 运动训练学概述
【知识框架】

【考点归纳】
考点一、运动训练与运动训练学
1竞技体育
表1-1 竞技体育

2运动训练
表1-2 运动训练

3运动训练学
表1-3 运动训练学

考点二、不同层级的运动训练理论体系
1一般训练理论
一般训练理论是普适性的训练理论,研究与阐释适用于所有运动项目的共同规律以及训练活动的操作行为,为运动训练活动的参与者提供基本的原理性的理论知识。
2项群训练理论
一组具有相似竞技特征及训练要求的竞技项目称为一个项群,项群训练理论是指揭示不同项群竞技规律与训练规律的理论。
(1)竞技运动项目的分类及项群体系的构成
①依运动员竞技能力的主导决定因素分类
表1-4 按竞技能力的主导因素对竞技项目的分类

②依运动项目的动作结构分类
表1-5 按动作结构对运动项目的分类

③依运动成绩的评定方法分类
表1-6 按运动成绩的评定方法对运动项目的分类

(2)项群训练理论的研究内容及应用
表1-7 项群训练理论的研究内容及应用

3专项训练理论
表1-8 专项训练理论

考点三、运动训练构成要素的理论体系
1运动成绩与竞技能力
(1)运动成绩
表1-9 运动成绩

(2)竞技能力
①释义
竞技能力即指运动员的参赛能力,是运动员参加比赛的主观条件或自身才能,由具有不同表现形式和不同作用的体能、技能、战术能力、心理能力以及知识能力所构成,并综合地表现于专项竞技的过程之中。
②构成因素及其表现
表1-10 运动员竞技能力构成因素及其在比赛中的主要表现

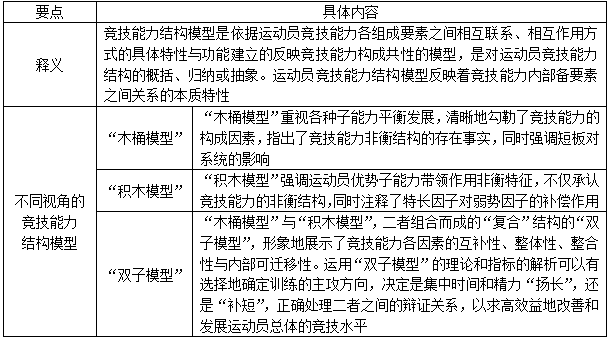
③结构模型
表1-11 竞技能力结构模型

2运动训练方法
(1)释义
运动训练方法是在运动训练活动中,提高竞技运动水平、完成训练任务的途径和方法。
(2)多维分类体系
表1-12 运动训练方法的多维分类体系

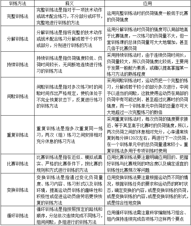
(3)常用运动训练方法及其应用
①系统控制性训练方法
表1-13 系统控制性训练方法

②具体操作性训练方法
表1-14 具体操作性训练方法

3运动训练负荷
(1)释义
运动训练负荷是指在运动训练活动中,各种练习施加于运动员机体生理的和心理的训练刺激。
(2)构成
表1-15 运动训练负荷的构成

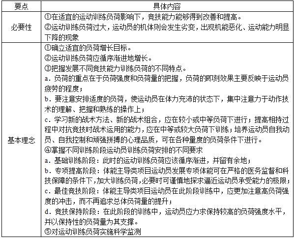
(3)运动训练负荷的控制
表1-16 运动训练负荷的控制

4运动训练过程
(1)释义
运动训练过程是运动训练活动在时间维度上的表现,是运动训练活动进行的步骤和程序。
(2)基本结构
表1-17 运动训练过程的基本结构

(3)组织实施
表1-18 运动训练过程的组织实施

(4)运动训练计划的制订与实施
①运动训练计划释义
运动训练计划是在运动训练过程开始之前对训练活动预先做出的一种理论设计,是建立在状态诊断的基础之上,为实现训练目标而选择的状态转移通路。
②运动训练计划的作用
运动训练计划的制订与实施,是运动训练过程的中心环节,贯穿着训练实践活动的始终。训练计划把训练目标具体细化为若干个紧密联系的训练任务,可以使得训练活动的全体参加者统一认识和行动,从而可以有效地控制运动训练过程。
③运动训练计划的分类及任务
表1-19 运动训练计划的分类及任务

④运动训练计划的基本内容
a.运动员起始状态的诊断。
b.确定训练任务及指标。
c.划分训练阶段。
d.确定各阶段任务。
e.确定基本对策。
f.安排比赛序列。
g.规划训练负荷的变化趋势。
h.选择训练方法和手段。
i.确定各手段的负荷量度。
j.确定恢复措施。
k.规划检查评定的内容。
l.时间和标准。
⑤运动训练计划的组织实施与检查评定
根据基本内容在运动训练过程中的意义,可以把它们归结为准备性部分、指导性部分、实施性部分和控制性部分4个部分。
获取方式:扫码关注下面公众号,关注后
回复关键词【清华大学346】或【清华大学体育综合】
