考研真题
1. 全国名校教育学专业基础综合(自命题)考研真题及详解(含北师、南大等)
考研指导书
1. 十二校联合《教育学基础》(第3版)笔记和典型题(含考研真题)详解
2. 十二校联合《教育学基础》(第3版)配套题库【考研真题精选+章节题库】
3. 陈琦、刘儒德《当代教育心理学》(第3版)笔记和课后习题(含考研真题)详解
4. 陈琦、刘儒德《当代教育心理学》(第3版)配套题库【考研真题精选+章节题库】
5. 周三多《管理学——原理与方法》(第7版)笔记和课后习题(含考研真题)详解
6. 周三多《管理学——原理与方法》(第7版)配套题库【考研真题精选+章节题库】
7. 2026年概率论与数理统计考研题库【考研真题精选+章节题库】

周三多《管理学——原理与方法》(第7版)笔记和课后习题(含考研真题)详解
书籍目录
第一篇 总 论
第一章 管理与管理学
第二章 管理思想的发展
第三章 管理的基本原理
第四章 管理道德与社会责任
第五章 管理的基本方法
综合案例 阿里的蚂蚁金服
第二篇 决 策
第六章 决 策
第七章 计划与计划工作
第八章 计划的实施
综合案例 美的6年的转型
第三篇 组 织
第九章 组织设计
第十章 人员配备
第十一章 组织力量的整合
第十二章 组织变革与组织文化
综合案例 海尔的平台组织和小微创业
第四篇 领 导
第十三章 领导与领导者
第十四章 激 励
第十五章 沟 通
综合案例 华为的以奋斗者为本
第五篇 控 制
第十六章 控制与控制过程
第十七章 控制方法
综合案例 京东——打造一流用户体验
第六篇 创 新
第十八章 管理的创新职能
第十九章 企业技术创新
第二十章 企业组织创新
综合案例一 从“小创新大节能”走出来的中圣集团
综合案例二 做“无锁而闭,无钥匙而开”——中国人自己门的康尼公司
第二十一章 展望互联网时代的管理学

部分内容
第一篇 总 论
第一章 管理与管理学
1.1 复习笔记
【知识框架(庖丁解牛)】

【通关提要(提纲挈领)】
本章主要介绍管理、管理者与管理学的基础知识,属于基础章节。学习时,要掌握管理的概念、职能和性质;重点掌握管理者的角色和技能,能够判断不同层级的管理者扮演的角色及其对应需掌握的技能。本章重点考查简答题和论述题,重要概念也常考概念题,复习时要注重理解,切忌死记硬背。
【考点难点归纳(厚积薄发)】
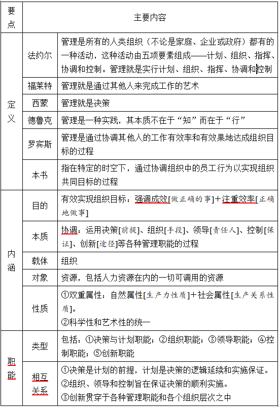
考点一:管理概述(见表1-1) ★★★★
表1-1 管理概述

【真题链接】
(1)请谈谈你对“管理是借助他人以及与他人一起实现组织目标。”这句话的理解。[简答题,厦大2021年研]
(2)简述管理的职能及其相互关系。[简答题,华东师大2021年研;东南大学2020年研]
考点二:管理者概述(见表1-2) ★★★★
表1-2 管理者概述

【真题链接】
(1)简述管理者的角色。[简答题,华东师大2021年研]
(2)简述卡茨的管理者技能观点。[简答题,东北大学2021年研]
考点三:管理学概述(见表1-3) ★★★
表1-3 管理学概述

获取方式:扫码关注下面公众号,关注后
  
 
回复关键词【清华大学311】或【清华大学教育学专业基础】

