考研真题
1. 全国名校教育学专业基础综合(自命题)考研真题及详解(含北师、南大等)
考研指导书
1. 十二校联合《教育学基础》(第3版)笔记和典型题(含考研真题)详解
2. 十二校联合《教育学基础》(第3版)配套题库【考研真题精选+章节题库】
3. 陈琦、刘儒德《当代教育心理学》(第3版)笔记和课后习题(含考研真题)详解
4. 陈琦、刘儒德《当代教育心理学》(第3版)配套题库【考研真题精选+章节题库】
5. 周三多《管理学——原理与方法》(第7版)笔记和课后习题(含考研真题)详解
6. 周三多《管理学——原理与方法》(第7版)配套题库【考研真题精选+章节题库】
7. 2026年概率论与数理统计考研题库【考研真题精选+章节题库】

陈琦、刘儒德《当代教育心理学》(第3版)笔记和课后习题(含考研真题)详解
书籍目录
第一部分 绪 论
第1章 教育心理学及其研究
第二部分 学生心理
第2章 学生心理发展
第3章 学生个体差异
第三部分 一般学习心理
第4章 学习心理导论
第5章 行为学习理论
第6章 认知学习理论
第7章 建构主义与人本主义学习理论
第8章 学习动机
第四部分 分类学习心理
第9章 知识的学习
第10章 技能的学习
第11章 问题解决的学习与创造性
第12章 学习策略
第13章 品德的形成
第五部分 教学心理
第14章 教学设计
第15章 课堂管理
第16章 学习评定
第六部分 教师心理
第17章 教师心理

部分内容
第一部分 绪 论
第1章 教育心理学及其研究
1.1 复习笔记
【知识框架】

【考点归纳】
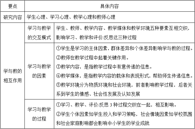
考点一、教育心理学的研究对象、任务与作用
1教育心理学的研究对象
表1-1 教育心理学的研究对象

2教育心理学的任务与作用
表1-2 教育心理学的任务与作用

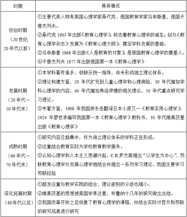
考点二、教育心理学的发展
1教育心理学的发展过程
表1-3 教育心理学的发展过程

2教育心理学的研究趋势
表1-4 教育心理学的研究趋势

3教育心理学的贡献
表1-5 教育心理学的贡献

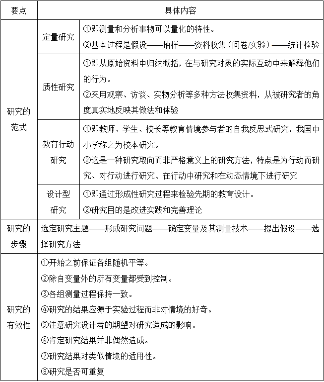
考点三、教育心理学的研究方法
表1-6 教育心理学的研究方法

获取方式:扫码关注下面公众号,关注后
回复关键词【清华大学311】或【清华大学教育学专业基础】
