考研真题
1. 浙江财经大学《822管理学》历年考研真题汇总(含部分答案)
2. 全国名校管理学考研真题汇总
考研指导书
1. 罗宾斯《管理学》(第13版)笔记和课后习题(含考研真题)
2. 罗宾斯《管理学》(第13版)配套题库【考研真题精选+章节题库】
3. 2026年管理学考研真题与典型题

浙江财经大学《822管理学》历年考研真题汇总(含部分答案)
书籍目录
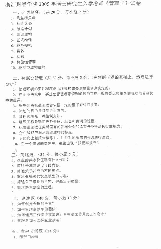
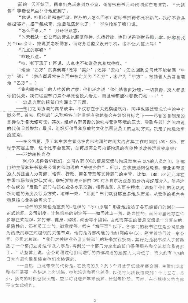
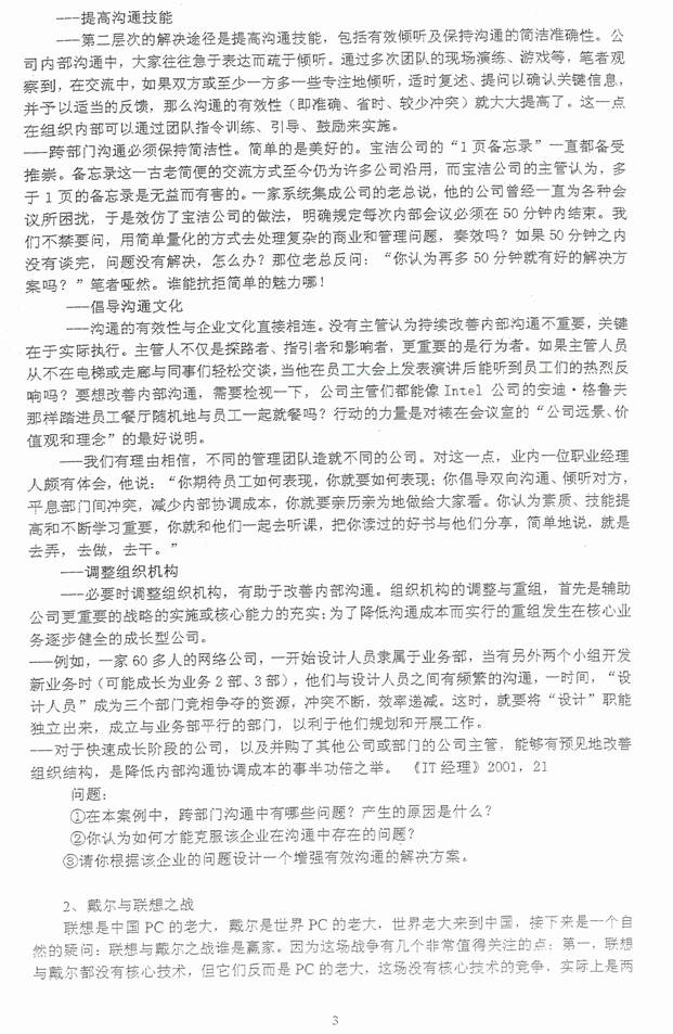
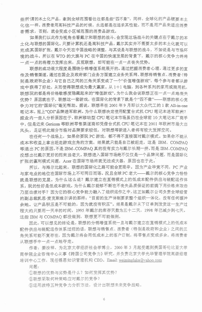
2005年浙江财经学院《477管理学》考研真题
2006年浙江财经学院《477管理学》考研真题
2007年浙江财经学院《477管理学》考研真题
2008年浙江财经学院《822管理学》考研真题
2009年浙江财经学院《822管理学》考研真题
2010年浙江财经学院《822管理学》考研真题
2011年浙江财经学院《822管理学》考研真题及详解
2012年浙江财经学院《822管理学》考研真题及详解
2013年浙江财经学院《822管理学》考研真题及详解
2014年浙江财经大学《822管理学》考研真题及详解
2015年浙江财经大学《822管理学》考研真题
2016年浙江财经大学《822管理学》考研真题
2017年浙江财经大学《822管理学》考研真题
2018年浙江财经大学《822管理学》考研真题
2019年浙江财经大学《822管理学》考研真题
2020年浙江财经大学《822管理学》考研真题

部分内容
2005年浙江财经学院《477管理学》考研真题






更多内容,请点击获取:
http://shuyue.100xuexi.com/Ebook/970650.html
声明:本站所有文章,如无特殊说明或标注,均为本站原创发布。任何个人或组织,在未征得本站同意时,禁止复制、盗用、采集、发布本站内容到任何网站、书籍等各类媒体平台。如若本站内容侵犯了原著者的合法权益,可联系我们进行处理。
