考研真题
1. 浙江师范大学《841西方经济学》历年考研真题汇总
2. 全国名校经济学考研试卷分析及真题(含北大清华人大复旦等名校)
3. 全国名校经济学考研试卷分析及真题(含中央财大、武汉大学等名校)
4. 全国名校经济学考研真题
考研指导书
1. 高鸿业《西方经济学(微观部分)》(第7版)笔记和课后习题(含考研真题)
2. 高鸿业《西方经济学(微观部分)》(第7版)名校考研真题
3. 高鸿业《西方经济学(微观部分)》(第7版)配套题库【考研真题精选+章节题库】
4. 高鸿业《西方经济学(宏观部分)》(第7版)笔记和课后习题(含考研真题)
5. 高鸿业《西方经济学(宏观部分)》(第7版)名校考研真题
6. 高鸿业《西方经济学(宏观部分)》(第7版)配套题库【考研真题精选+章节题库】

浙江师范大学《841西方经济学》历年考研真题汇总
书籍目录
2009年浙江师范大学841西方经济学考研真题
2010年浙江师范大学841西方经济学考研真题
2011年浙江师范大学841西方经济学考研真题
2012年浙江师范大学841西方经济学考研真题
2013年浙江师范大学841西方经济学考研真题

部分内容
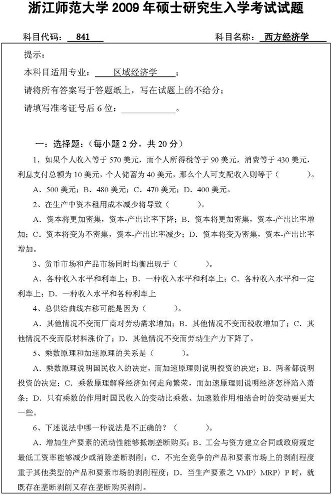
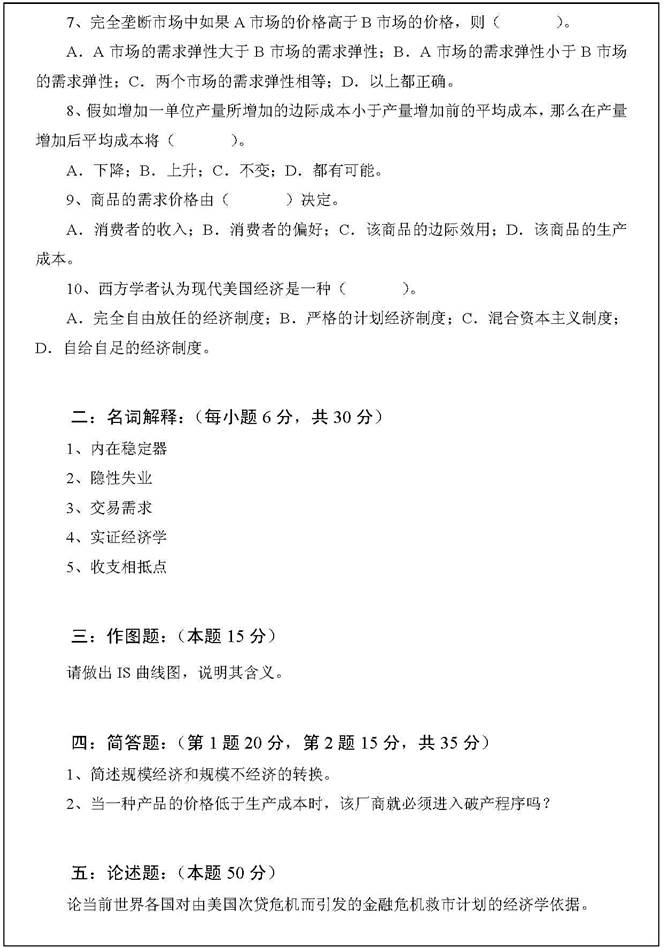
2009年浙江师范大学841西方经济学考研真题


更多内容,请点击获取:
http://shuyue.100xuexi.com/Ebook/972255.html
声明:本站所有文章,如无特殊说明或标注,均为本站原创发布。任何个人或组织,在未征得本站同意时,禁止复制、盗用、采集、发布本站内容到任何网站、书籍等各类媒体平台。如若本站内容侵犯了原著者的合法权益,可联系我们进行处理。
