考研真题
1. 浙江师范大学体育与健康科学学院《621体育学基础综合》历年考研真题汇总
2. 全国名校体育基础综合考研真题汇总
考研指导书
1. 邓树勋《运动生理学》(第3版)笔记和课后习题
2. 邓树勋《运动生理学》(第3版)配套题库(含考研真题)
3. 杨文轩《体育概论》(第3版)配套题库【考研真题精选+章节题库】

浙江师范大学体育与健康科学学院《621体育学基础综合》历年考研真题汇总
书籍目录
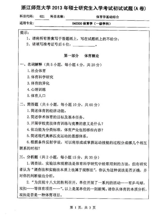
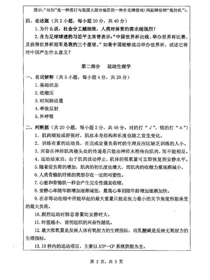
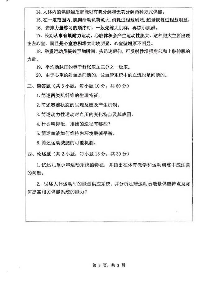
2013年浙江师范大学621体育学基础综合考研真题
2012年浙江师范大学621体育学基础综合考研真题
2011年浙江师范大学621体育学基础综合考研真题
2010年浙江师范大学621体育学基础综合考研真题
2009年浙江师范大学621体育学基础综合考研真题
2008年浙江师范大学621体育学基础综合考研真题
2007年浙江师范大学621体育学基础综合考研真题

部分内容
2013年浙江师范大学621体育学基础综合考研真题



    更多内容,请点击获取:
    http://shuyue.100xuexi.com/Ebook/972225.html
    
	声明:本站所有文章,如无特殊说明或标注,均为本站原创发布。任何个人或组织,在未征得本站同意时,禁止复制、盗用、采集、发布本站内容到任何网站、书籍等各类媒体平台。如若本站内容侵犯了原著者的合法权益,可联系我们进行处理。
		
