考研真题
1. 浙江工商大学旅游与城乡规划学院《833旅游学概论》历年考研真题汇总
2. 全国名校旅游学考研真题汇总
考研指导书
1. 李天元《旅游学概论》(第7版)笔记和课后习题(含考研真题)
2. 李天元《旅游学概论》(第7版)配套题库【考研真题精选+章节题库】

浙江工商大学旅游与城乡规划学院《833旅游学概论》历年考研真题汇总
书籍目录
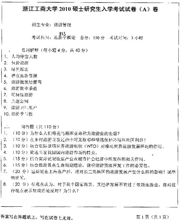
2010年浙江工商大学《833旅游学概论》考研真题
2011年浙江工商大学《833旅游学概论》考研真题
2012年浙江工商大学《833旅游学概论》考研真题
2013年浙江工商大学《833旅游学概论》考研真题
2014年浙江工商大学《833旅游学概论》考研真题
2015年浙江工商大学《833旅游学概论》考研真题
2016年浙江工商大学《833旅游学概论》考研真题
2017年浙江工商大学《833旅游学概论》考研真题
2018年浙江工商大学《833旅游学概论》考研真题
2019年浙江工商大学《833旅游学概论》考研真题
2020年浙江工商大学《833旅游学概论》考研真题
2021年浙江工商大学《833旅游学概论》考研真题

部分内容
2010年浙江工商大学《833旅游学概论》考研真题

更多内容,请点击获取:
http://shuyue.100xuexi.com/Ebook/971409.html
声明:本站所有文章,如无特殊说明或标注,均为本站原创发布。任何个人或组织,在未征得本站同意时,禁止复制、盗用、采集、发布本站内容到任何网站、书籍等各类媒体平台。如若本站内容侵犯了原著者的合法权益,可联系我们进行处理。
