考研真题
1. 浙江工业大学公共管理学院《628管理学(含公共管理学)》历年考研真题汇总
2. 全国名校管理学考研真题汇总
3. 全国名校公共管理学考研真题汇总(含部分答案)
考研指导书
1. 黎民《公共管理学》(第3版)配套题库【考研真题精选+章节题库】
2. 周三多《管理学——原理与方法》(第7版)笔记和课后习题(含考研真题)
3. 周三多《管理学——原理与方法》(第7版)配套题库【考研真题精选+章节题库】

浙江工业大学公共管理学院《628管理学(含公共管理学)》历年考研真题汇总
书籍目录
2013年浙江工业大学《628管理学(含公共管理学)》考研真题
2014年浙江工业大学《628管理学(含公共管理学)》考研真题
2015年浙江工业大学《628管理学(含公共管理学)》考研真题
2016年浙江工业大学《628管理学(含公共管理学)》考研真题
2017年浙江工业大学《628管理学(含公共管理学)》考研真题
2018年浙江工业大学《628管理学(含公共管理学)》考研真题
2019年浙江工业大学《628管理学(含公共管理学)》考研真题
2020年浙江工业大学《628管理学(含公共管理学)》考研真题

部分内容
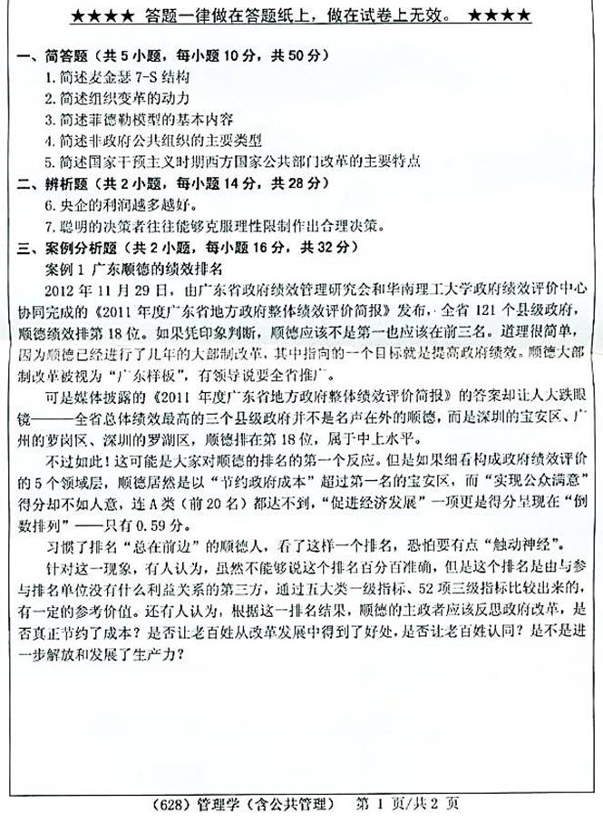
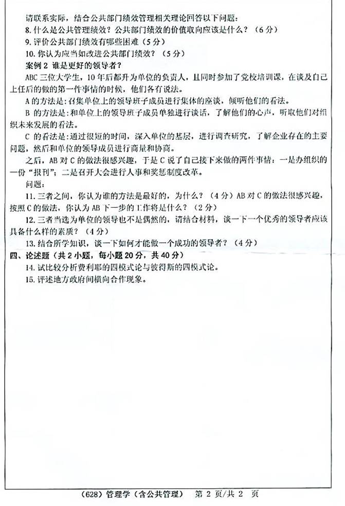
2013年浙江工业大学《628管理学(含公共管理学)》考研真题


更多内容,请点击获取:
http://shuyue.100xuexi.com/Ebook/971090.html
声明:本站所有文章,如无特殊说明或标注,均为本站原创发布。任何个人或组织,在未征得本站同意时,禁止复制、盗用、采集、发布本站内容到任何网站、书籍等各类媒体平台。如若本站内容侵犯了原著者的合法权益,可联系我们进行处理。
