考研真题
1. 浙江大学《725量子力学》历年考研真题汇总
2. 全国名校量子力学考研真题汇总
3. 2026年量子力学考研真题精解精析50题
考研指导书
1. 曾谨言《量子力学教程》(第3版)笔记和课后习题(含考研真题)详解

浙江大学《725量子力学》历年考研真题汇总
书籍目录
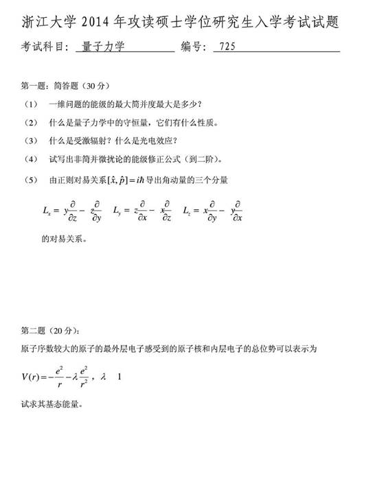
2014年浙江大学725量子力学考研真题
2009年浙江大学725量子力学考研真题
2008年浙江大学725量子力学考研真题
2007年浙江大学742量子力学考研真题
2006年浙江大学量子力学考研真题
2005年浙江大学量子力学考研真题
2004年浙江大学量子力学考研真题
2003年浙江大学量子力学考研真题
2002年浙江大学量子力学考研真题
2001年浙江大学量子力学考研真题
2000年浙江大学量子力学考研真题
1999年浙江大学量子力学考研真题
1998年浙江大学量子力学考研真题

部分内容
2014年浙江大学725量子力学考研真题



获取方式:扫码关注下面公众号,关注后
回复关键词【浙江大学725】或【浙江大学量子力学】
声明:本站所有文章,如无特殊说明或标注,均为本站原创发布。任何个人或组织,在未征得本站同意时,禁止复制、盗用、采集、发布本站内容到任何网站、书籍等各类媒体平台。如若本站内容侵犯了原著者的合法权益,可联系我们进行处理。
