考研真题
1. 河海大学公共管理学院《617公共管理学》历年考研真题汇总
2. 全国名校公共管理学考研真题汇总(含部分答案)
考研指导书
1. 黎民《公共管理学》(第3版)配套题库【考研真题精选+章节题库】
2. 宁骚《公共政策学》(第3版)配套题库【考研真题精选+章节题库】
3. 蔡立辉、王乐夫《公共管理学》(第3版)笔记和课后习题(含考研真题)
4. 蔡立辉、王乐夫《公共管理学》(第3版)配套题库【考研真题精选+章节题库】

河海大学公共管理学院《617公共管理学》历年考研真题汇总
书籍目录
2015年河海大学公共管理学院617公共管理学考研真题
2014年河海大学公共管理学院617公共管理学考研真题
2013年河海大学公共管理学院617公共管理学考研真题(回忆版)
2013年河海大学公共管理学院617公共管理学考研真题(含部分答案)
2012年河海大学公共管理学院行政管理综合(复试)真题(回忆版)
2011年河海大学公共管理学院行政管理综合(复试)真题(回忆版)
2010年河海大学公共管理学院617公共管理学考研真题
2004年河海大学公共管理学院公共管理学考研真题
2004年河海大学公共管理学院公共管理学考研真题(含部分答案)

部分内容
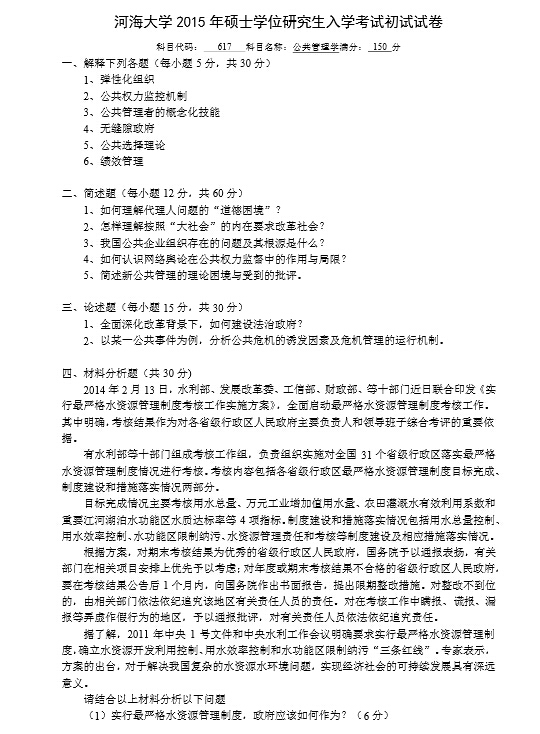
2015年河海大学公共管理学院617公共管理学考研真题


更多内容,请点击获取:
http://shuyue.100xuexi.com/Ebook/971229.html
声明:本站所有文章,如无特殊说明或标注,均为本站原创发布。任何个人或组织,在未征得本站同意时,禁止复制、盗用、采集、发布本站内容到任何网站、书籍等各类媒体平台。如若本站内容侵犯了原著者的合法权益,可联系我们进行处理。
