考研真题
1. 河北科技大学生物科学与工程学院《817细胞生物学》历年考研真题汇总(含部分答案)
2. 全国名校细胞生物学考研真题汇总(含部分答案)
考研指导书
1. 丁明孝《细胞生物学》(第5版)笔记和课后习题(含考研真题)
2. 丁明孝《细胞生物学》(第5版)配套题库【考研真题精选+章节题库】

河北科技大学生物科学与工程学院《817细胞生物学》历年考研真题汇总(含部分答案)
书籍目录
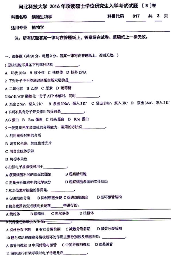
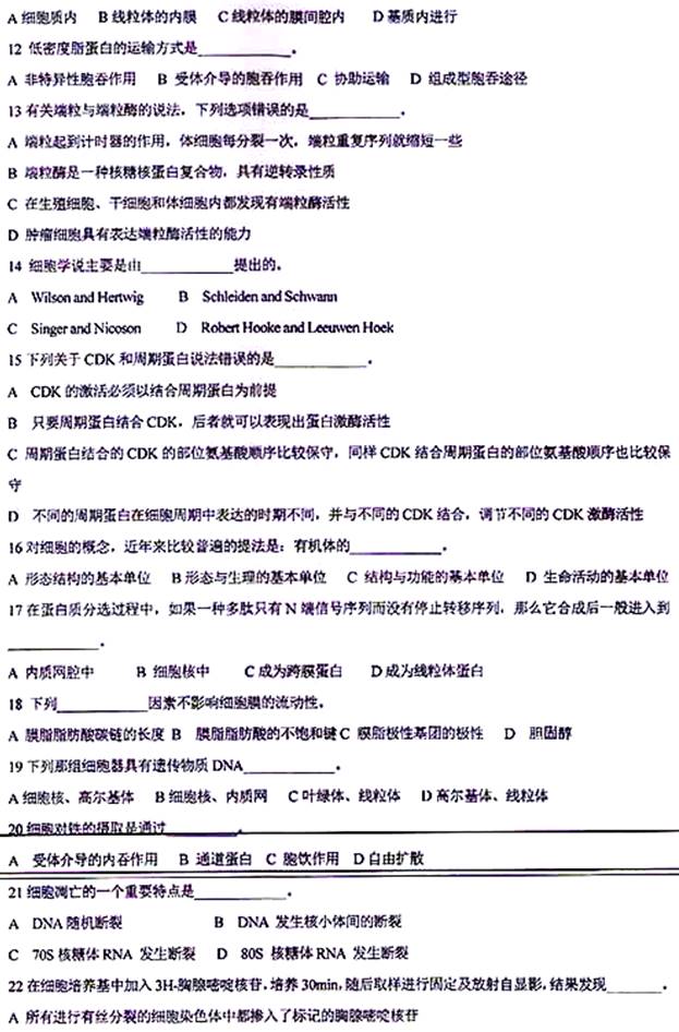
2016年河北科技大学《817细胞生物学》考研真题(含答案)
2017年河北科技大学《817细胞生物学》考研真题
2018年河北科技大学《817细胞生物学》考研真题(含答案)
2019年河北科技大学《817细胞生物学》考研真题
2020年河北科技大学《817细胞生物学》考研真题

部分内容
2016年河北科技大学《817细胞生物学》考研真题(含答案)






更多内容,请点击获取:
http://shuyue.100xuexi.com/Ebook/979611.html
声明:本站所有文章,如无特殊说明或标注,均为本站原创发布。任何个人或组织,在未征得本站同意时,禁止复制、盗用、采集、发布本站内容到任何网站、书籍等各类媒体平台。如若本站内容侵犯了原著者的合法权益,可联系我们进行处理。
