考研真题
1. 河北科技大学外国语学院《448汉语写作与百科知识》历年考研真题汇总(含部分答案)
2. 2026年翻译硕士《448汉语写作与百科知识》考研真题与典型题
3. 翻译硕士《448汉语写作与百科知识》名校考研真题汇总(含部分答案)(2016年前)
考研指导书
1. 叶朗、朱良志《中国文化读本》配套题库【考研真题+章节题库】
2. 朱永涛《英语国家社会与文化入门》(第4版)笔记和考研真题

河北科技大学外国语学院《448汉语写作与百科知识》历年考研真题汇总(含部分答案)
书籍目录
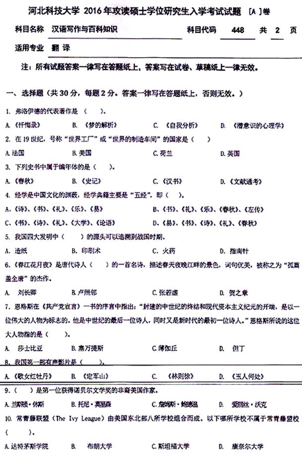
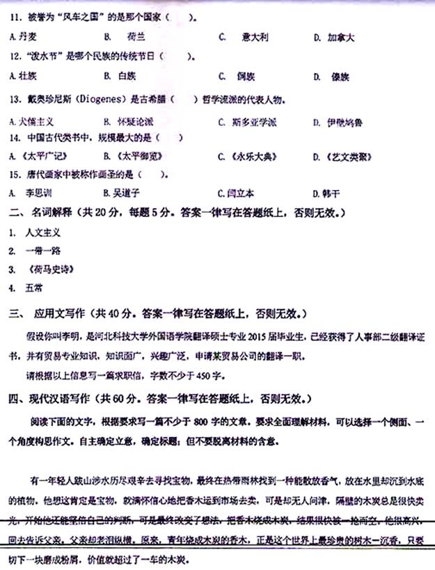
2016年河北科技大学《448汉语写作与百科知识》考研真题(含答案)
2017年河北科技大学《448汉语写作与百科知识》考研真题(含答案)
2018年河北科技大学《448汉语写作与百科知识》考研真题(含答案)
2019年河北科技大学《448汉语写作与百科知识》考研真题
2020年河北科技大学《448汉语写作与百科知识》考研真题(不清晰)
2021年河北科技大学《448汉语写作与百科知识》考研真题

部分内容
2016年河北科技大学《448汉语写作与百科知识》考研真题(含答案)



更多内容,请点击获取:
http://shuyue.100xuexi.com/Ebook/979619.html
声明:本站所有文章,如无特殊说明或标注,均为本站原创发布。任何个人或组织,在未征得本站同意时,禁止复制、盗用、采集、发布本站内容到任何网站、书籍等各类媒体平台。如若本站内容侵犯了原著者的合法权益,可联系我们进行处理。
