考研真题
1. 河北大学网络空间安全与计算机学院《853计算机网络(计)》历年考研真题汇总
2. 全国名校计算机网络考研真题汇总
考研指导书
1. 谢希仁《计算机网络》(第7版)配套题库【考研真题精选(部分视频讲解)+章节题库】

河北大学网络空间安全与计算机学院《853计算机网络(计)》历年考研真题汇总
书籍目录
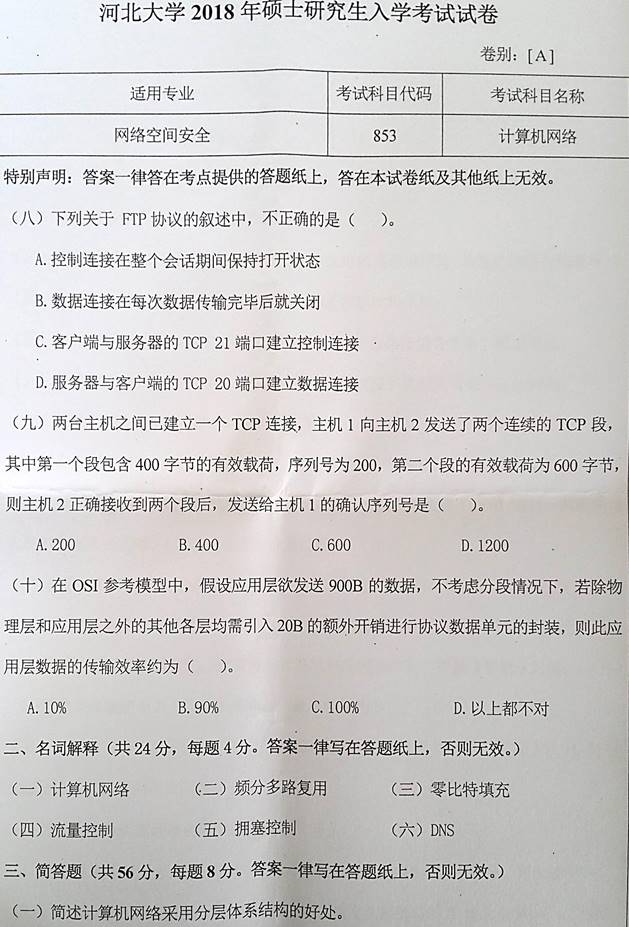
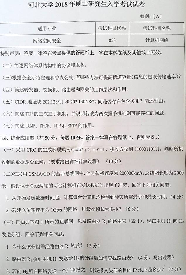
2018年河北大学《853计算机网络》考研真题
2019年河北大学《853计算机网络》考研真题

部分内容
2018年河北大学《853计算机网络》考研真题






更多内容,请点击获取:
http://shuyue.100xuexi.com/Ebook/971372.html
声明:本站所有文章,如无特殊说明或标注,均为本站原创发布。任何个人或组织,在未征得本站同意时,禁止复制、盗用、采集、发布本站内容到任何网站、书籍等各类媒体平台。如若本站内容侵犯了原著者的合法权益,可联系我们进行处理。
