考研真题
1. 河北大学文学院《817文学基础与评论写作》历年考研真题汇总
2. 全国名校文学理论考研真题及详解(含北大、北师等)
考研指导书
1. 童庆炳《文学理论教程》(第5版)笔记和课后习题(含考研真题)
2. 童庆炳《文学理论教程》(第5版)配套题库【考研真题精选+章节题库】

河北大学文学院《817文学基础与评论写作》历年考研真题汇总
书籍目录
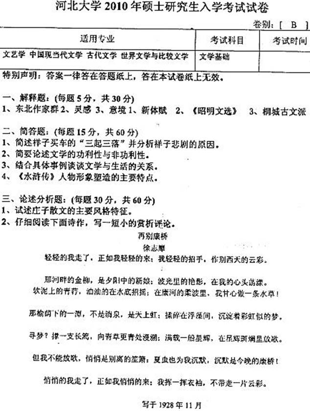
2010年河北大学《610文学基础》考研真题
2011年河北大学《文学评论与基础写作》相关考研真题
2012年河北大学《文学评论与基础写作》相关考研真题
2015年河北大学《文学评论与基础写作》相关考研真题
2016年河北大学《文学评论与基础写作》相关考研真题
2017年河北大学《文学评论与基础写作》相关考研真题
2018年河北大学《文学评论与基础写作》相关考研真题
2019年河北大学《文学评论与基础写作》相关考研真题
2021年河北大学《817文学评论与基础写作》考研真题(回忆版)
2022年河北大学《817文学评论与基础写作》考研真题(回忆版)
2023年河北大学《817文学评论与基础写作》考研真题(回忆版)
2024年河北大学《817文学评论与基础写作》考研真题(回忆版)

部分内容
2010年河北大学《610文学基础》考研真题

更多内容,请点击获取:
http://shuyue.100xuexi.com/Ebook/971338.html
声明:本站所有文章,如无特殊说明或标注,均为本站原创发布。任何个人或组织,在未征得本站同意时,禁止复制、盗用、采集、发布本站内容到任何网站、书籍等各类媒体平台。如若本站内容侵犯了原著者的合法权益,可联系我们进行处理。
